Archivo del blog

miércoles, 5 de marzo de 2025

Capítulo 33-8, Románico en la comarca de La Segarra

 

Románico en la comarca de La Segarra
La comarca de La Segarra se ubica en el mismo centro geográfico de Cataluña, concretamente en el extremo occidental de la provincia de Lleida y lindante ya con las barcelonesas tierras de L'Anoia.
A caballo entre la fecunda campiña ilerdense y los primeros escarpes montañosos que anuncian la proximidad de las sierras prepirenaicas, La Segarra es una comarca de eminente carácter rural, con las únicas excepciones de las villas de Cervera (capital comarcal) y Guissona, entre las cuales, concentran a más de la mitad de la población.
Pese a no ser un territorio en el que hayan llegado a nuestros días monumentos románicos de primerísimo orden, sí que se trata de una de los áreas catalanas con mayor densidad de construcciones románicas conservadas, la mayoría de ellas de tipo rural y concebidas para prestar servicio a pequeñas aldeas o agrupaciones vecinales.
Además de por sus numerosas manifestaciones románicas de carácter religioso, las tierras de La Segarra son igualmente fecundas en cuanto a construcciones de tipo militar, circunstancia que encuentra su explicación por su condición de frontera entre cristianos y musulmanes en un primer momento, y por las tensiones entre familias y casas nobiliarias después.
Dentro de las principales edificaciones románicas segarrences, observamos desde testimonios de clara raigambre lombarda mucho más habitual en comarcas más norteñas, hasta iglesias tardorrománicas de mayor refinamiento escultórico. 

Cervera
Cervera, la capital de la comarca de la Segarra, se asienta sobre un cerro, en la margen derecha del río Ondara, desde el que se domina un paisaje formado por amplios valles poco profundos surcados por riachuelos y torrentes que fluyen de manera estacional. La agricultura de secano‒cebada y trigo, principalmente‒ha sido la base económica tradicional, pero a partir de mediados del siglo XX se vio desplazada por el desarrollo del sector industrial y de servicios. El término municipal engloba les poblaciones de La Cardosa, Castellnou d'Oluja, Malgrat, La Prenyanosa, y los caseríos de Queràs y Tudela. Muy bien comunicada por carretera, Cervera está situada junto a la autovía A-2, cuya salida 520 conduce al casco urbano.
La zona está poblada ya desde el neolítico medio. A partir del siglo IV a. C. los poblados se multiplicaron y se asentaron en lo alto de colinas o en puntos próximos a las vías de comunicación. Entre los siglos VIII y XI la región estuvo manos de los musulmanes, con el río Llobregós como frontera con los territorios cristianos.
La repoblación de la Segarra se inició a principios del siglo XI. La zona de Cervera fue encargada por el conde Ramon Borrell l de Barcelona y la condesa Ermessenda, al obispo Borrell de Vic, quien no mostró mucho interés en hacer progresar la frontera, de forma que fueron familias ricas procedentes del condado de Manresa las que tuvieron que hacerse cargo de la misma. La documentación habla de una mujer de nombre Guinedella y de sus hijos, Amat, Guislabert y Miró, y de dos matrimonios: el de Bonfill y Amaltruda ‒ella hija de los vizcondes de Cardona ‒, y el de Bernat Guifré y Sança de la casa de Balsareny. Parece ser que, por iniciativa propia, estas familias construyeron una torre en el cerro de Montserè para defenderse de los ataques musulmanes, y que también hicieron algunas aprisiones de tierras próximas que eran baldías. Así se establecieron los límites del primitivo núcleo, que se circunscriben a la parte meridional del alto, donde un pequeño grupo de casas rodeaban el castillo, al tiempo que conformaban la muralla. Esta se cree que seguiría un trazado muy parecido al que hoy tiene la calle Buidasacs, en dirección a la plaza Mayor. En el interior del recinto había una torre o castillo, que, según algunos investigadores podría haber sido una construcción de época musulmana. Habría como mínimo una puerta, en la actual plaza de San Magí. Un documento de 1026, firmado por la condesa Ermessenda, confirmaba los derechos de estas familias, al tiempo que establecía los límites de un amplio término sobre el que reclamaba sus derechos feudales. Pero el hecho de que los condes, a pesar de autorizarlo, no hubieran participado en su recuperación, llevó a que los habitantes de la zona hicieran caso omiso, construyeran pequeños castillos y crearan áreas de influencia al margen del estamento condal.
A mediados de siglo, las familias fundadoras del castillo de Cervera desaparecen de la documentación, y la fortaleza aparece como una dependencia absoluta y de libre disposición del conde. Desde ese momento, desde la plaza de Cervera, el conde de Barcelona pasó a controlar un vasto territorio que dominaba mediante una red de “castells termenats” que gestionaban, por delegación, unos tenentes. Estos castillos, situados en el sur de la comarca, tenían asignadas unas tierras concretas y ocupaban posiciones estratégicas sobre cerros naturales. Bellmunt, Cabestany, Granyanella, la Guàrdia Lada, Llindars, Montlleó, Montoliu, Sant Guim de Freixenet, etc. eran algunos de estos pequeños núcleos de población que crecieron en torno a un castillo y configuraron lo que se conoce como “vila closa”.
El siglo XII es el de la consolidación de las estructuras que se habían ido configurando a lo largo de los siglos anteriores. Bien pronto la influencia de la villa de Cervera se extendió por los alrededores y experimentó tal crecimiento que se convirtió en una de las localidades más pobladas de los condados catalanes. Aglutinó los servicios esenciales de la época: judiciales, económicos ‒con un mercado ya en 1136‒, y eclesiásticos. Fue sede del decanato de Urgell, y villa representativa del obispado de Vic, al que pertenecía eclesiásticamente. Su iglesia de Santa Maria fue la principal receptora de las donaciones de los fieles en detrimento de las iglesias rurales. Los caballeros de la Orden del Hospital, ya están instalados en la ciudad en 1111, constituyeron una de las encomiendas más antiguas de Cataluña. Fundaron la iglesia de Sant Joan de Jerusalem o Sant Joan Degollat. A esta, le siguieron otras órdenes asistenciales, como templarios, antonianos y caballeros del Santo Sepulcro. No se quedaron atrás los grandes monasterios, como los de Poblet, Sant Cugat del Valles, Montserrat y Santes Creus, que se hicieron con numerosas propiedades en Cervera y alrededores.
Todo este dinamismo se tradujo en una transformación urbanística importante. El núcleo originario de Montserè, con el castillo y las casas que lo rodeaban, se mostró insuficiente para acoger los habitantes de las villas rurales que se trasladaban atraídos por las ventajas legales y los privilegios que tenían los centros urbanos. La nueva estructura urbana, perfectamente identificable en el parcelario actual, se empezó a definir a finales del siglo XII (1182), gracias, sobre todo, al privilegio otorgado por el rey Alfonso el Casto, por el cual se permitía la creación de una cofradía y el nombramiento de cónsul es de la ciudad, un régimen municipal embrionario que acabaría culminando con la concesión de villa real por parte de Jaime l.
La villa rebasó los límites de las murallas que protegían el cerro, y se creó, al norte, un núcleo más amplio, que tenía como columna vertebral la actual calle Major. La apertura de esta calle, con parcelas muy delimitadas, estrechas y unitarias, demuestra que hubo una cierta planificación urbana. Algunos tramos todavía conservan las antiguas bóvedas y los porches medievales en las plantas bajas de las casas, un aire que se respira también en alguna de las calles, como por ejemplo en el Cró de les Bruixes.
De las murallas que rodeaban la Cervera del siglo XII no queda ningún elemento, pero su recorrido ha quedado marcado en la planta de la ciudad: calles Cró de les Bruixes ‒ que era el paso de ronda‒, Sebolleria, al este, Sabaters al oeste, y Mare Janer y Costa de la Companyia al norte, donde se cree que se situaba una de las puertas. Próxima a ella, en la actual calle del Teco, se situaba el barrio judío, el primer call de la ciudad que es conocido como call Jussà. Aunque estaba situado dentro del recinto amurallado, se trataba de un lugar alejado del centro urbano, tal y como exigían las leyes del momento, que ordenaban segregar los judíos de la población cristiana. Se considera que el arco gótico que hay a la entrada de la calle marca el punto donde seguramente estaba la puerta que permitía la entrada al barrio.
La ciudad creció durante todo el siglo XIII siguiendo la estrecha carena que forma el cerro. Se amplió en dirección norte, más allá de la calle Major, y rebasó la plaza Santa Anna y dió lugar al arrabal de Cap Corral. Alrededor del castillo crecieron los arrabales de Sant Francesc o de Framenors al este, y el de Sant Domènec al oeste. A finales de siglo, Pedro el Grande ordenó la construcción de una nueva muralla ante las hostilidades con Francia. De estas murallas no queda nada, aunque seguramente parte de su trazado se integró en las que un siglo más tarde construyó Pedro el Ceremonioso.
A finales del siglo XII e inicios de la centuria siguiente, una incipiente burguesía municipal empezó a participar en las acciones de gobierno de la ciudad, si bien su papel, no se acabó de definir hasta el reinado de Jaime I.


lglesia de Sant Joan de la Comanda de l'Hospítal
La antigua iglesia de sant Joan de la Comanda de l'Hospital, conocida también como Sant Joan de Jerusalem, Sant Joan Baptista o Sant Joan Degollat, se encuentra en la calle Major, y, actualmente, es un espacio que se utiliza como sala de exposiciones anexa al Museu Duran i Sampere.
Cervera fue una de las primeras poblaciones catalanas en acoger una encomienda de la Orden hospitalaria, cosa que hizo a comienzos del siglo XII, concretamente en 1111. Se cree que su creación fue posible gracias a la donación de una iglesia realizada por Guillem de Cireza. Durante la segunda mitad del siglo XII, la Orden se convirtió en una de las principales receptoras de donaciones, junto a la Orden del Temple, también instalada en esta zona. Entre los benefactores conocidos relacionados con la ciudad de Cervera, merece una atención especial Marquesa de Saguàrdia, señora de la Espluga de Francolí. Gran devota de la Orden, fue la fundadora de la rama femenina de la institución en Cervera, y a ella se debe la creación de su convento femenino en 1245, un monasterio que acogía principalmente a mujeres procedentes de la nobleza catalana. Se encontraba en las afueras de la ciudad y era un establecimiento considerado como el más importante de los cuatro femeninos que existían en Cataluña. Pero tuvo una vida corta, ya que entre 1250 y 1262 se trasladó a Alguaire, donde Marquesa fue la primera priora.
La Alta Edad Media fue una época muy beneficiosa para la institución, ya que fue recibiendo un número importante de donaciones, muchas de ellas procedentes de la casa condal y de la nobleza catalana, entre ellas la familia Cervera, que fue uno los principales avaladores. Gran parte de las propiedades de los hospitalarios de la Segarra se localizaban en la ciudad de Cervera, y estaban formadas, principalmente, por arrendamientos urbanos. También tenía algunos derechos en poblaciones de los alrededores, como Biosca, Bellveí, L'Ametlla, Ardèvol, Castellfollit, El Vilar de Comalats, Cogul, Olius, Llorac, Boixadors o Biure. Una parte importante de los ingresos procedía de los castillos, entre ellos el de l'Ametlla, que fue una donación de 1215, el de la Guardia Lada, entregado por Marquesa de Saguàrdia en 1239, o el de Glorieta, éste en la vecina comarca de la Conca de Barberá. También disponía de algunas iglesias, como la de Sant Joan de Cabestany, en Montoliu de Segarra, donada por Marquesa en 1266, y en la que todavía se puede ver sobre la puerta una cruz que la identifica como propiedad de los hospitalarios. Con el tiempo adquirió hornos —con los que proveía de pan, no solamente a sus caballeros sino también a los habitantes de las poblaciones de los alrededores—, molinos y salinas en diferentes lugares próximos a Cervera. Todo este patrimonio, que puede parecer muy importante, no la convirtió en una encomienda rica. De hecho, la de Cervera es considera pobre en comparación con la otra encomienda de la comarca, la de Granyena. La diferencia radica en la procedencia de sus ingresos. La de Cervera tenía un carácter urbano, y dependía de las rentas derivadas de los censos patrimoniales que obtenía de las tierras e inmuebles sobre los que no ejercía el poder. Además, Cervera dependía directamente de la casa central de Rodas, que era la que nombraba a maestre, una circunstancia que impedía la inferencia interesada de les casas nobles y, por tanto, la hacía menos atractiva.
A pesar de ello, el siglo XIII fue próspero, y así lo demuestran las cuentas de 1292 a 1319 y el registro de los censos. Pero las donaciones comenzaron a disminuir, y el descenso en los ingresos se hizo más evidente a lo largo de los siglos XIV y XV. Aun así, los hospitalarios continuaron teniendo un gran prestigio social, participando y colaborando en las instituciones públicas. La Guerra civil catalana (1462-1472), destruyó gran parte de la ciudad, que quedo casi desierta.
En aquel momento ya no quedaba ningún hospitalario en la casa y en la iglesia, y el procurador de la Orden en Rodas, encomendó su mantenimiento a un religioso del monasterio de Montserrat.

La capilla de Sant Joan de la comanda de l'Hospital de Cervera, fue en un principio la casa en la que se recogían los diezmos de la Orden, sin bien se reconvirtió en iglesia con posterioridad. Actualmente, el edificio está muy transformado. A raíz la decadencia de la Orden y la presión urbanística, acabó convirtiéndose en una parroquia vecinal, para, en el siglo XVIII, integrarse entre les dependencias del Real Colegio de Educandas, una institución caritativa dependiente de la Fundación Martínez que se dedicaba a la educación de niñas sin recursos. Cuando ésta cerró, el edificio quedó abandonado. En el siglo XIX algunos de sus muros ya se habían venido abajo, mientras que otros fueron alienados por las construcciones circundantes. Desposeído de sus funciones, el espacio quedó reducido a un almacén en el que se preparaban los pasos de la procesión del Corpus. Entre 1932 y 1935 se llevaron a cabo obras de rehabilitación para adecuar el espacio a las necesidades del Centre Comarcal de Cultura.

Del edificio medieval se pueden identificar la iglesia y la bodega. Aquélla presenta una nave rectangular, cubierta con una bóveda de cañón apuntada, reforzada por uno arco fajón apoyado en pilastras. En los muros laterales de la nave se abren unos arcos y arcosolios apuntados, algunos de ellos habilitados para desempeñar una función funeraria. En su interior se conservan algunos de los sarcófagos, escudos nobiliarios y fragmentos de elementos decorativos.
El ábside, que ha desaparecido, se cree que sería semicircular y que sus restos estarían bajo la calle Major. En la fachada que lo sustituyó se encuentra la actual puerta de entrada al templo, cuya dovela central muestra la cruz que identifica el edificio como perteneciente a los hospitalarios.

Planta de la iglesia, con indicación de los elementos más antiguos que han permanecido.

La fachada oeste fue totalmente reformada en el siglo XIX, si bien, parte del portal que albergaba se conservó y fue rehecho de nuevo. Estaba formada por sillares, columnas nervadas y un dintel sobre el que había una moldura. Ambos lados del portal había dos imágenes de ángeles. En lo que se refiere a la bodega, estructura recientemente recuperada para la ciudad, es un espacio en el que destacan los arcos apuntados.

Fachada oeste 

Exteriormente, parte del edificio original se puede ver desde la plaza de la calle Estudi Vell. Se pueden contemplar parte de un muro que queda literalmente engullido por unas casas. Está formado por sillares de diferentes medidas bien trabajados y dispuestos en hiladas bastante regulares. Presenta diversos vanos que corresponden a diferentes momentos de la vida del edificio, sobre todo de cuando se cambió la orientación del templo. Dos de ellos son unas ventanas elípticas simétricas. El muro se remata con lo que fue un campanario de espadaña de dos ojos que fueron reconvertidos en ventanas.
Las partes conservadas del edificio románico pueden datarse en el siglo XIII.

Iglesia de Sant Pere Gros
La iglesia de sant Pere Gros está situada a las afueras de la ciudad de Cervera, en un lugar que se conoce como paraje del Molino Grande, al que se accede por la carretera L-214 en dirección sur a Granyena y, a poco más de un kilómetro coger la pista que queda a la izquierda. Ocupa una ligera elevación del terreno muy próxima al curso del río Ondara y el torrente Salado, junto al antiguo camino real que comunicaba Barcelona con Lleida.
Su entorno es un espacio que permite disfrutar de la armonía del conjunto y percibirlo desde todos los ángulos.
Sant Pere del Grau, Sant Pere de Ripoll de Cervera, Sant Pere de Cervera o Sant Pere del Camp, son otros de los nombres con los que se conoce a esta iglesia. Se construyó coincidiendo con el ambiente repoblador de mediados del siglo XI, en una zona que ya estaba habitada con anterioridad a la época medieval. Fragmentos de cerámica ibérica y romana encontrados al borde del camino llevan a pensar en un poblamiento anterior. La ocupación continuó en época islámica, seguramente de poca intensidad, y se redujo notablemente durante el siglo IX a causa de la inseguridad que comportaba su situación en tierra de frontera. La repoblación definitiva, una vez conquistado en territorio por las tropas cristianas, se produjo a partir de 1050.
La primera referencia al monasterio de Sant Pere Gros se remonta al año 1072, cuando es mencionado en un documento de donación en el que Sínol, devota de la comunidad cedía un campo y una viña al cenobio para la salvación de su alma. En 1081, Guillen de Cervera y su mujer Arsendis entregaron la iglesia al monasterio de Santa María de Ripoll para que fundara un monasterio benedictino. El documento especifica que se hacía donación de la cella de Sant Pere, lo que supone que ya en ese momento existía una comunidad regular, a pesar de que no debía de ser muy numerosa. Esta dependencia de Ripoll, que se mantendrá hasta el 1835, fue confirmada por una bula de papa Urbano II en 1097.
Como gran parte de las instituciones religiosas, durante la época medieval la comunidad fue receptora de importantes donaciones. Desde su fundación a finales del siglo XI, pero sobre todo a lo largo del siglo XII, Sant Pere Gros llegó a acumular un extenso patrimonio. Gracias a un cabreo del siglo XIV, encargado por el prior Guillem de Basch, se conocen cuáles eran las rentas y los derechos del monasterio en dicho momento. En el mismo se mencionan las poblaciones en las que estaban situadas las propiedades, las cuales se ubicaban tanto en la Segarra, como en otras comarcas Penedès, el Vallès, La Noguera y el Urgell.
El control de este dominio recaía sobre el prior, que siempre fue un monje bajo las órdenes del monasterio de Ripoll, y que ejercía el mando de forma directa, y podría gestionar el patrimonio comprando y vendiendo según su criterio. Algunas de sus acciones generaron graves conflictos con otros señores feudales, que consideraban que tenían derechos sobre propiedades que eran administradas desde el monasterio. El más importante fue con el obispo de Vic, diócesis a la que pertenecía Cervera, motivado por los rendimientos de las tierras, los bienes inmuebles y las donaciones hechas a favor de Santa María.
Todo este alboroto se inició a finales del siglo XII, momento en el que la institución entró en una grave crisis económica. La situación, que se hizo más evidente a mediados del siglo XIV, se intentó resolver con la redacción del inventario encargado por Guillem de Bach. El objetivo era reclamar a los feudatarios los pagos pendientes, para, así, redirigir la situación, pero fue una iniciativa infructuosa. Hay constancia de que fue en este momento cuando empezó la venta forzada de algunas propiedades y los empeños de otros bienes, hasta el punto que el mismo prior vendió el misal y el breviario de la misa. Desde Ripoll se insistía en enviar monjes para nutrir la comunidad, pero a inicios del siglo XV la situación se hizo insostenible y el monasterio fue abandonándose paulatinamente. Es en este momento cuando se dejó de hablar del gran monasterio. A mediados del siglo XV, el patrimonio del antiguo priorato ya se había liquidado y se reconvirtió en hospital para los enfermos de peste. A pesar de todo, el aprecio y la devoción de los cerverinos por este templo era tal que consiguieron que se abriera al culto puntualmente.
La guerra de Sucesión malogró notablemente el conjunto. Por eso, años más tarde, en 1789, se ejecutaron una serie de reformas consistentes en la sustitución del pavimento, el revoque de los muros y el cierre de la parte inferior de las hornacinas. En esta misma fecha se encargó un retablo de estilo neoclásico para el ábside y una imagen de san Pedro. No se planteó ninguna otra reforma hasta 1936, pero el estallido de la Guerra Civil española paralizó el proyecto. Una nueva intervención fue llevada a cabo en 1960, en la que se eliminó cualquier elemento ajeno a la época románica, lo que dio como resultado el edificio actual.
La iglesia de Sant Pere Cros, el único vestigio conservado de lo que había sido el cenobio benedictino, es uno de las mejores muestras de edificio de planta centralizada de época altomedieval conservadas en Cataluña, tipología en la que destaca, por ejemplo, Sant Sebastiá del Castell en Sallent. Se desconoce la razón por la que se optó por este modelo, si bien algunos especialistas han apuntado la posibilidad de que tuviera un carácter funerario, y que estuviera inspirado en el Santo Sepulcro de Jerusalén. Para otros, seguiría el espíritu de renovación arquitectónica impulsado por el abad Oliba, que tendría su origen en las edificaciones cristianas de la Roma tardoantigua. En este sentido, se ha equiparado su construcción a la de las desaparecidas iglesias de Santa Maria la Rodona de Vic y la Trinitat de Cuixá.
Aunque la primera mención al templo se remonta a mediados del siglo XI, es una incógnita el momento concreto de su construcción. Se ha propuesto que, en un principio, habría sido una simple iglesia rural en las afueras de la ciudad, expuesta a las razias musulmanas, y que habría sido fundada con el fin de vertebrar el territorio. Teniendo en cuenta su situación extrema en el límite con el condado de Osona, podría ser lo que se conoce como una iglesia-fortaleza. Otra cuestión es a quien se tiene que atribuir su construcción. Sabiendo que la repoblación de la zona fue encabezada por familias vizcondales, es posible que fueran estas las que impulsaron la edificación, a la espera de la conformidad y ratificación por parte del conde, una vez pacificada la zona, lo que abrió la puerta a la instalación de una institución monástica.

El edificio está formado por un cuerpo principal de planta circular, ligeramente deformada, que hace las veces de nave, y un pequeño ábside semicircular orientado al Sureste. La nave presenta un diámetro interior de 5 m y exterior de 10 m, lo que la convierte en una de las iglesias de planta circular más grandes de las conservadas en Cataluña.
El grosor de los muros es muy considerable, y oscila entre los 2 y los 3 m. Su potencia se pone claramente de manifiesto en el profundo corredor que se forma en la puerta, situada en el lado norte, y compuesta por un arco ligeramente apuntado en el que una de las jambas está realizada con un sillar de grandes dimensiones colocado verticalmente. Recorre la base de los paramentos exteriores un zócalo de altura variable, en función del desnivel del terreno. Arrancan desde este zócalo, tanto en el ábside, como en la mitad norte del edificio, las bases de lo que fueron unas lesenas, las cuales alcanzan su mayor altura en la cabecera. En relación a estos elementos ornamentales, se ha planteado la posibilidad de que, originalmente, podrían haberse prolongado hasta la cornisa, donde los entrepaños que determinan estarían coronados por los correspondientes frisos de arquillos ciegos. Sin embargo, otros especialistas, en cambio, consideran que quedaron inacabadas a causa de una alteración del proyecto inicial.
En el ábside se abren las dos únicas ventanas del templo, una en el centro, y otra, de mayores dimensiones y posiblemente añadida con posterioridad, en el lado sur. Ambas, formadas por sendos arcos de medio punto, son de doble derrame. Corona la techumbre una espadaña de época posterior.
El aparejo está compuesto por sillarejo, no siempre bien labrado y escuadrado, de dimensiones menudas y poco homogéneas, dispuesto en hiladas más o menos regulares. Todavía se conserva algún mechinal.

En el interior, el espacio central se cubre con una cúpula que arranca directamente de los muros, sin que se aprecie ningún elemento de transición. Seis estrechas y alargadas hornacinas se abren en el muro y están coronadas por sendas bovedillas de cuarto de esfera. Su distribución es ligeramente asimétrica, debido a la presencia de la puerta en el lado norte, levemente desplazada respecto al eje del ábside. En la tercera de estas cavidades desde el Sur se esconde una puerta que da acceso a una escalera que, entre los muros, conduce a las cubiertas. Se ignora si esta abertura ya desempeñaba esta misma función en origen o, por el contrario, permitía la comunicación con otras dependencias del monasterio. Este tipo de estructura en forma de hornacina también se encuentra en otras de las iglesias circulares del ámbito catalán como Sant Sebastiá del Castell de Sallent, la Trinitat de Cuixá o Sant Jaume de Vilanova.

El ábside se cubre con una bóveda de cuarto de esfera y está presidido por un altar. En 1961, al retirarse, durante una campaña de excavación, el muro de piedra que sostenía el ara, apareció en su interior una supuesta ara. Esta presenta, en la cara superior, unos grafitos, entre los que se identifica una tau, así como un reconditorio en forma de T para contener reliquias. Aparte de este altar, que se ha de considerar como el altar mayor, los inventarios medievales aluden a un segundo altar dedicado a san Juan, y hacen constar que los dos tenían las dotaciones necesarias de vestuario, objetos de culto y libros para garantizar la celebración del culto.
La transición entre el ábside y la nave se realiza mediante un corto presbiterio que se resuelve mediante dos arcos de medio punto en degradación que se integran en el muro a la altura de la línea de impostas. Esta doble estructura permite salvar la diferencia de altura existente entre los dos cuerpos, pero la solución no es buena y la unión queda algo forzada. Aunque se intenta disimular la unión para dar la sensación de que este tramo presbiterial es un cilindre perfecto, no se consigue el objetivo. En general, en toda la obra son evidentes las deformaciones constructivas, que se pueden apreciar tanto en el interior como en el exterior, pero, a pesar de ello, el conjunto se ve como un todo armonioso.
Se desconoce con exactitud qué tipo de estructuras formaban el conjunto, pero algunas indicaciones presentes en los inventarios de los siglos XIV y XV, y descripciones de siglos posteriores aportan cierta información al respecto. Así, se sabe que, además, de la iglesia existía lo que se cita como casa o monasterio.
En este ambiente, una vez superada la entrada al recinto, se menciona un establo y, a continuación, el pórtico, un ámbito que daba acceso a las escaleras que conducían a una torre donde, como mínimo, había una cámara. Se mencionan también una estancia, que ha sido identificada como el despacho del prior, la cocina, una sala grande, que a partir del siglo XIV, y de manera ocasional, hacía funciones de granero, la bodega y un molino.
El documento de donación de Guillem de Cervera, de segunda mitad de siglo Xl, habla también de la sagrera, espacio donde cualquiera acto de violencia cometido era considerado un sacrilegio. Se delimita en un radio de treinta pasos eclesiásticos a contar desde los muros de la iglesia, y es un espacio destinado principalmente a enterramientos, aunque también acogía almacenes y viviendas.
Hasta el momento se han llevado a cabo dos campañas arqueológicas para identificar todas estas estructuras. La primera, entre 1961 y 1964, se centró en la zona de la sagrera, y se identificó la cimentación de dos muros de piedra en el sector norte, cerca del ábside. Entre ellos aparecieron una serie de enterramientos muy superficiales, formados por losas laterales y sin ningún tipo de protección, o cubiertos con una simple losa plana. Uno de los cuerpos conservaba cosidas al hábito cuatro conchas de las que llevaban los peregrinos que hacían el Camino de Santiago. Otro punto en el que se realizaron excavaciones fue ante la puerta de entrada, donde se localizó parte de la cimentación de un muro que corre paralelo a ella. En el interior de la iglesia se liberó la parte inferior de las hornacinas, y se dejó al descubierto la puerta que da acceso a la escalera que discurre por el interior del muro.
La segunda campaña, realizada en 2010, se centró en la entrada de la iglesia y en la misma se recuperaron algunos de los muros detectados en la campaña anterior. El resultado fue la delimitación de una habitación, que se ha identificado como la bodega, donde había una pila de piedra para contener aceite También se localizaron algunos escalones de piedra y los quicios de la puerta de entrada. Junto a la bodega, afloró un espacio rectangular delimitado por muros y pilares que hace pensar que, posiblemente, se trataría de los restos del claustro. Por último, en el mismo sector, apareció una estructura circular que se cree que podría ser una escalera de caracol.

 

Torà
El término de Torà, con la agregación del antiguo municipio de Llanera en 1968, se convirtió en el más extenso de la Segarra. Ocupa el extremo noreste de la comarca. Conjuntamente con Biosca y Sanaüja conforma el denominado valle del Llobregós, espacio que se constituye a partir de la línea natural del río del mismo nombre que discurre al Sur de los tres municipios. Esta zona se constituyó durante la Alta Edad Media como frontera con Al-Andalus. El pueblo de Torà, que es la cabeza del municipio, presenta una morfología más propia de la plana de la Segarra, con ligeras ondulaciones del terreno y elevaciones de escasa altura.
En esta localidad todavía puede contemplarse algunos vestigios de su historia, como sus primitivas murallas, los portales y algunas calles estrechas que discurren bajo porches y arcadas. El entramado urbano se configuró a partir del castillo medieval del siglo XI, ubicado en la parte más alta y del cual todavía se pueden contemplar diversos tramos de sus muros.
La primera referencia conocida del castillo de Torà data de 1003, cuando el conde de Barcelona, Ramon Borell, su hermano Ermengol de Urgell y sus primos, los hermanos Bernart de Besalú y Cuifré de Cerdanya resistieron una razia musulmana, encabezada por Abd al-Malik, el cual pretendía asaltar el castillo de Torà. Durante los siglos XI y XII el dominio del lugar de Torà correspondió a los linajes de los Ribelles, los Miró y los Cabrera. En el siglo XII, los Cervera fueron los señores del dominio, y, hacia 1301, el vizconde de Cardona compró la jurisdicción de los términos de la Aguda, Torà y Vicfred. A partir de ese momento, Torà permaneció vinculada a la casa de los Cardona hasta el fin de las jurisdicciones señoriales.


Iglesia de Santa María de la Aguda
La iglesia de santa María de la Aguda está emplazada en el núcleo urbano, conjuntamente con los restos del castillo, en la vertiente sur de la colina.
Por el acta apócrifa de consagración de la segunda catedral de La Sen d'Urgell, en el año 839, se sabe que la parroquia de la Aguda de Torà formaba parte del obispado de Urgell, puesto que se incluye en la relación de las parroquias mencionadas en dicho documento. También conocida antaño como Santa Maria del Castell, la iglesia de la Aguda es nombrada en 1010 en una donación a Santa Maria de Solsona por parte del vizconde Guerau Ponç II de Cabrera. Ecard Miró y su esposa Magència, señores de Solsona, legaron en 1085 a sus hijos Bernat y Pere el castillo y la iglesia de la Aguda, respectivamente. Su dependencia eclesiástica de Santa Maria de Solsona quedó confirmada por la bula de 1151 otorgada por el papa Eusebio III y por la propia acta de consagración de este mismo templo en 1163. En 1172, Arnau de Preixens, obispo de Urgell, consagró la iglesia de Sant Gil i Sant Pere de Torà en calidad de iglesia sufragánea de la iglesia parroquial de Santa Maria del castillo de la Aguda. Pocos años más tarde, en 1190, este mismo obispo, con el consentimiento y presencia del señor del lugar, Ponç de Cervera y su esposa Marquesa procedió a consagrar la iglesia de Santa Maria de la Aguda y el altar dedicado a san Salvador.
El templo ostentó la categoría de parroquia hasta que en 1438 Arnau Roger de Pallars, obispo de Urgell, la traspasó a Sant Gil de Torà.

La iglesia de Santa Maria de la Aguda, que se asienta sobre un zócalo rocoso y alberga en su lado norte un pequeño cementerio, es una construcción que ha sido sometida a diversas modificaciones y procesos de restauración en distintas épocas.
Las transformaciones consistieron básicamente en la apertura de dos capillas laterales y en el sobrealzado del lienzo sur y del ábside. Esta última reforma fue eliminada en la restauración acometida en el año 2000, así como la moderna capilla de la fachada meridional que hacía las funciones de sacristía.
La planta del templo está formada por una sola nave rectangular y dos ábsides semicirculares, ubicados uno en la cabecera y otro en el muro norte. El primero, de mayores dimensiones, exteriormente está decorado con dos lesenas que descansan directamente sobre un zócalo y que configuran tres entrepaños coronados por sendos frisos de cinco arquillos, que reposan sobre ménsulas lisas de forma trapezoidal.

El ábside completa su ornamentación con una moldura biselada en la cornisa. Dos ventanas de doble derrame y arco de medio punto se abren en los paños central y sur. Por su parte, el absidiolo norte, de factura más sencilla, está oculto tras el muro que encierra el campo santo y sobresale unos 70 cm del lienzo septentrional.
Conserva las lesenas de los extremos y también una especie de zócalo. Dicho absidiolo no forma parte de la cabecera del edificio, sino que es una capilla lateral, con forma interior de hornacina, incorporada en el primer tramo de la nave.
El lienzo meridional, que es liso y está levantado sobre un fuerte desnivel del terreno, encima de un zócalo, fue rehecho en su cara exterior en época gótica.
En el mismo se abren una ventana de doble derrame y arco de medio punto, y, en el tramo más occidental, otro vano de un solo derrame con forma de aspillera.
En este mismo lienzo cabe destacar la presencia de dos marcas de cantero incisas con la forma de una cruz y un ángulo recto.
En la parte del muro que da al ábside se observa un pequeño relieve consistente en una cruz griega inscrita en un círculo.
La fachada norte es lisa y está interrumpida por la adición de una capilla rectangular con la cubierta de teja árabe de única vertiente. En el paramento se observan hasta tres niveles que tienen diferente aparejo. El cambio más evidente es el que se pone de manifiesto con los restos de la antigua cornisa, los cuales quedan por debajo de la parte del muro sobrealzada en las reformas posteriores Este cambio de aparejo, consecuencia de la elevación de la nave, también se aprecia en el muro sur, si bien en este la hilada con la primitiva cornisa no se ha conservado. El acceso a la iglesia se realiza por la fachada occidental, donde se halla una puerta de época moderna, coetánea a la construcción del campanario de planta rectangular, formada por un dintel y un arco de medio punto.
El aparejo utilizado está compuesto por sillares de tamaño diverso, dispuestos en hiladas más o menos regulares. Aunque se conservan algunos mechinales en los muros laterales, los que se encontraban en el exterior del ábside lamentablemente fueron cegados en la restauración. En dicho proceso de restauración se reparó la techumbre a doble vertiente y de teja árabe que cubre la nave, y se reconstruyó en su totalidad, utilizando losas, la cubierta del ábside.

En el interior, la nave se cubre con una bóveda de cañón sin arcos fajones, aunque una pilastra que se conserva en el muro septentrional podría ser un vestigio de la existencia de los mismos El ábside, cubierto con bóveda de cuarto de esfera, al igual, está enmarcado por un arco presbiteral de medio punto en gradación.
En el muro del evangelio se halla una capilla cubierta con un arco apuntado y trabajada con sillares bien tallados de dimensiones más grandes. Actualmente, se accede a dicha estancia, que se utiliza como sacristía, mediante una puerta de madera. En este mismo lienzo, se abre a la nave cerca del ábside, el mencionado absidiolo de forma semicircular, que se cubre con bóveda de cuarto de esfera.
La fachada meridional cuenta con una hornacina de grandes dimensiones rematada por un arco de medio punto. El suelo del presbiterio se sitúa a mayor altura que el de la nave. Con la excepción de la bóveda de cañón, que se halla cubierta de revestimiento, las paredes muestran la piedra vista.
La iglesia de Santa Maria de la Aguda es un edificio que por su tipología se mantiene fiel a las formas lombardas de la arquitectura de la Segarra del siglo XII. Destaca el hecho de ser un templo con dos ábsides, característica que, a pesar de su singularidad, no es única en la comarca, dado que se encuentra en otras construcciones de la zona, como Guardiolada, o de la vecina comarca de la Noguera, como Sant Romà de Comiols, Sant Bartomeu de la Vall d'Ariet y Sant Joan de Orcau, si bien estas iglesias cuentan con dos absidiolos laterales.

Pila bautismal
En el interior de la capilla septentrional se localiza una pila bautismal de época románica, en la que se aprecian restos de encalado, así como una torpe reconstrucción de la peana. Está labrada en piedra Sauló, piedra de tipo arenosa típica de la comarca, monolítica en forma de copa y de 87 cm de altura. Se divide en tres partes. vaso, pie cilíndrico y una peana cuadrangular. El vaso, de 62 cm de diámetro externo por 28 cm de profundidad y 7,5 cm de grosor, muestra en el nivel superior cuatro rebajes testimonio de que en su momento contó con una tapa.
Externamente exhibe una decoración, en la parte superior, formada por un friso de orificios cuadrados que la rodea en su totalidad. Debajo de éste, una moldura sogueada circunda el vaso. Este motivo es muy común en la ornamentación de esta época, y se halla en otras pilas bautismales, como las de Sant Vicenç de Can Cerdà y Sant Llorenç, ambas en el Penedès. La ornamentación gallonada de la parte inferior está formada por lóbulos que presentan incisiones que les dan un aspecto sogueado, y por piñas distribuidas entre ellos. Algún autor ha puesto en relación esta piña con las que, colgando de hojas, aparecen en los capiteles del Císter ya finales del siglo XII, como en Vallbona de les Monges.
El pie, de 18 cm de altura, es de sección circular y está acabado con una moldura redonda que conecta con el vaso. Trabajada en relieve, se muestra una cruz latina. La peana es de sección cuadrangular y presenta como elemento decorativo una moldura superior con incisiones lineales que surgen de los lados y desaparecen en el inicio del pie.
La pila bautismal, según sus características tipológicas y ornamentales, puede datarse en la segunda mitad del siglo XII.


lglesia de Sant Miquel de Fontanet
La iglesia de sant Miquel se encuentra junto a la aldea de Fontanet, a unos 2 km de Torà, sobre un pequeño tozal, al abrigo del barranco de Figuerola. En Torà se toma la carretera CLV-3005 en dirección a Hostal Nou y, a unos 1,5 km, hay que desviarse a la derecha.
En el siglo XI la iglesia debió de pertenecer al obispado de La Seu d'Urgell, pues el obispo Ermengol compró o recibió en el término de Fontanet un número considerable de propiedades.
Entre ellas, la séptima parte de lo que poseía Emma en el castrum de Fontanet, que le fue vendida al prelado en 1031, o, la donación realizada por Transver y su hijo Ramon dos años más tarde, del castrum cercano a Fontanet, en el apéndice de sancti Mikaelis archangeli, con todos sus términos y pertenencias que había heredado de sus padres. Asimismo, la iglesia pudo desempeñar la función de capilla del antiguo castillo de Fontanet, que se alzaba en lo que hoy es la casa Garriga. Según Jaume Coberó, cuando se consagró la iglesia, ésta pasó a depender de Sant Pere de Figuerola. Posteriormente, cuando obtuvo la categoría de parroquia, tuvo como sufragáneas las capillas de San Juan de Puig-redon y de Sant Pere de Figuerola. Finalmente, en 1314, el término de Fontanet aparecía ya como parte integrante de las posesiones del vizcondado de Cardona.

Sant Miguel de Fontanet es un edificio que presenta una planta formada por una sola nave rectangular y un ábside de sección ultrasemicircular. En el paramento exterior de éste, ocho lesenas, apoyadas en un zócalo, determinan siete entrepaños que están coronados por sendas parejas de arquillos ciegos. En algunos de éstos se conservan ciertos restos de revoque con policromía roja, que podrían ser los últimos vestigios del recubrimiento original de los paramentos. Aunque presentan un pésimo estado de conservación, se intuye lo que podría ser una decoración a base de estilizados motivos vegetales. En el entrepaño central, y en los del medio de cada lado, se abren sendas ventanas de arco de medio punto y doble derrame.
El muro lateral meridional de la nave está reforzado por cuatro contrafuertes que se interrumpen antes de alcanzar la cornisa, y que se sitúan dos en sus extremos y otros dos en el centro. Entre éstos últimos se abre una puerta con arco de medio punto, actualmente tapiada. Un arco, que por sus características parece ser de descarga, se halla en el tramo occidental de este mismo paramento. Sobre él, un grupo de doce sillares trapezoidales están dispuestos concéntricamente respecto a una pieza circular, configurando, de esta manera, una forma que podría evocar una rueda o una flor.



Ábside 

Ventana del ábside 

También el muro septentrional cuenta con contrafuertes, en este caso tres, ubicados en el tramo oriental, de los que el situado en la esquina más cercana al ábside es, como en el caso del paramento sur, el más potente. Tanto la mencionada interrupción de los contrafuertes, como el cambio de aparejo que se aprecia en la parte superior de los muros laterales y en las esquinas del frontis oriental, sobre el ábside, son claro testimonio del sobrealzado de la nave que se realizó en época posterior.
La actual puerta de ingreso se abre en la fachada occidental, la cual fue profundamente transformada en el siglo XVII. Fue entonces cuando se construyó un porche, se añadió una dependencia anexa en la esquina noroeste, en la figura una inscripción con la fecha de 1679, y, algo más tarde, en 1700, según la fecha inscrita en el salmer del arco, se elevó la esbelta espadaña de dos ojos. En época moderna se adosó una sacristía en el tramo oriental del muro sur, la cual fue derruida en una restauración acometida en 1987, y de la que se aprecian los restos de un arco de medio punto cegado. En esta intervención se trabajó también en el tejado, la espadaña y el ábside. Mientras que la cubierta exterior de dos aguas de la nave, actualmente está formada por teja árabe, la del ábside, está compuesta por losas.
También el aspecto del interior ha sido profundamente transformado en reformas posteriores. Prueba de ello son las cuatro capillas excavadas en los muros laterales en época moderna, dos en cada lado. El ábside se abre a la nave mediante un arco apuntado, que contrasta con los dos arcos fajones de medio punto que soportan la bóveda. Estos se apoyan en pilastras que han quedado embebidas en los muros al ampliarse la anchura de éstos. En las mencionadas reformas, el hemiciclo absidal fue separado de la nave por medio de un retablo, en el que una puerta facilita el acceso a su interior, y, en los pies del templo se construyó un coro elevado.
Las características de este edificio permiten situar su construcción entre finales del siglo XI y principios siglo XII.

Piezas reutilizadas con decoración esculpida
La iglesia conserva diversas piezas esculpidas de cierto interés. En la parte frontal del primer escalón que da acceso al coro se conserva un relieve que presenta una flor de seis pétalos, la presencia de la cual se ha relacionado con la posible existencia de un osario en este lugar. Como es sabido, este motivo iconográfico es bastante común en los siglos del medievo. Sus orígenes se remontan a época prerromana, si bien fue también muy utilizado por los hispanovisigodos, con un sentido cosmológico propio de una teología solar. Es preciso recordar que en el arte cristiano la flor alude a los conceptos de eternidad e inmortalidad, por lo que frecuentemente decora elementos relacionados con la muerte, como estelas funerarias o, en este caso, posiblemente un osario.
Procedentes del interior de esta iglesia, se documentaron dos capiteles que conservaban un fragmento de columna, ambos de factura muy rudimentaria, y realizados en piedra local. Actualmente, estas piezas se hallan en paradero desconocido. El primero de ellos presentaba un fragmento de columna cilíndrica de fuste liso y capitel rectangular. El segundo, mejor trabajado, también incluía un fragmento de columna cilíndrica de fuste liso, además de collarín y capitel rectangular. Ambas piezas han sido datadas entre finales del siglo XI y principios del siglo XII.
Del mismo modo, en el exterior se conserva un sarcófago esculpido de perfil rectangular y frente decorado con una cruz en bajorrelieve. Actualmente se halla reutilizado en la parte inferior norte de la fachada oeste, aunque su emplazamiento original debió de ser bien distinto. Cronológicamente la pieza se puede situar entre los siglos XII y XIII.
En uno de los escalones de acceso al cementerio y en una de las jambas de la puerta del mismo se constatan algunos relieves escultóricos. En la jamba izquierda se esculpió un motivo a base de ondulaciones formando círculos entrelazados, mientras que en el frente del escalón se representó, de izquierda a derecha. una cruz latina invertida, una flor de ocho pétalos y una cruz inscrita en un círculo.

Estelas funerarias
También se conservan en el exterior dos estelas funerarias discoidales procedentes del cementerio de la iglesia. La primera presenta una decoración incisa en ambas caras. una flor de ocho pétalos inscrita en un círculo y una cruz latina también inscrita en una orla. La segunda estela actualmente se halla en paradero desconocido. Presentaba decoración solamente en una de sus caras.
En ella se documentó, inciso en la piedra, lo que parecía ser un rostro humano, que fue interpretado como una calavera. 

 

lglesia de Sant Pere de Figuerola
La iglesia de sant Pere, situada en el sitio de Figuerola, al Sur del término municipal de Torà, se levanta en lo alto del barranco de Figuerola, a pocos metros del que debió de ser el antiguo castillo de época medieval, hoy conocido como el Mas Figuerola. Para Desde Torà hay que tomar la carretera LV-3005 en dirección a Hostal Nou, y a unos 1,5 km hay que desviarse a la derecha hasta Fontanet. Desde allí se toma una pista a mano derecha que conduce hasta Figuerola.
Las noticias sobre este lugar se remontan a 986, cuando el castrum de Figuerola, con todas sus tierras y posesiones, fue donado a Santa Maria de La Seu d'Urgell por Vidal, que lo había adquirido mediante compra al conde Borrell. El sitio pertenecía a dicha catedral aún en 1030, según consta en el documento de confirmación de la donación firmado por Bernat, hijo de Vidal. Sin embargo, en contraste con la abundante documentación histórica del lugar, las referencias a la iglesia son escasas. Según algunos autores, la iglesia de Sant Feliu, mencionada como parte integrante del término de Figuerola en un juicio celebrado en 1025, podría corresponder a la actual de iglesia de Sant Pere, que en algún momento no especificado pudo haber cambiado de advocación. Debido a la proximidad respecto al castillo, podría haber actuado en origen como capilla del mismo, dependiente, en todo caso, de la parroquia de Sant Miguel de Fontanet.
El templo presenta una planta compuesta por una sola nave rectangular y un ábside semicircular. La cabecera, que se articula sobre un potente muro que salva el desnivel del terreno, presenta un paramento en el que se aprecian tres partes con aparejo bien diferente. El tramo norte, en el que se conservan dos lesenas apoyadas sobre un zócalo, está compuesto por sillarejo toscamente labrado pero dispuesto en hiladas más o menos uniformes. En el lado septentrional del tramo central, en el que ya no se aprecia ninguna lesena y que carece de zócalo, el aparejo se vuelve más irregular, tanto en su forma como en su disposición. Ambas zonas están separadas por una potente grieta vertical, junto a la que se aprecian los restos de una ventana de arco de medio punto, actualmente cegada. La tosquedad del material descrito contrasta fuertemente con la utilización de sillares bien labrados, escuadrados y pulidos en el lado meridional del paramento absidal, los cuales, de un tamaño superior al del citado sillarejo, están cuidadosamente dispuestos. En este tramo, que vuelve a estar apoyado sobre un zócalo, se abre una peculiar ventana formada por dos arcos de medio punto monolíticos opuestos, uno en la parte superior, y otro en la base del vano.
Esta irregular composición del paramento absidal es testimonio de diferentes reformas de esta estructura, provocadas, muy posiblemente por derrumbes parciales de la misma. También se observan diferencias palpables en el material utilizado en los muros laterales. Mientras que el muro norte es liso y está formado por una combinación de sillarejo y sillares de diverso tamaño, dispuestos en hiladas no homogéneas que se interrumpen cuando cambia el material, el lienzo meridional, en su lado oriental, está compuesto por sillares bien trabajados, similares a los del mismo lado del ábside.
En el tramo central, en el que se encuentra la puerta de doble arco de medio punto, se modifica el aparejo, que pasa a ser más pequeño, pero trabajado y colocado de forma más irregular En esta parte del muro se aprecia, a su vez, un notable cambio de material en la parte superior, por encima de la puerta, que es todavía más pequeño y de tamaño más dispar. Esta parte está separada de la fachada occidental por un sector que debió de derrumbarse y que fue reparado en una restauración posterior. Finalmente, en la lisa fachada occidental también se utilizó aparejo diverso, claro testimonio de que la misma se vio, asimismo, afectada por los problemas estructurales del edificio.
En el centro del frontis se abre una pequeña ventana rectangular de derrame simple hacia el interior Se reforzó la esquina suroeste mediante un potente contrafuerte piramidal que arranca desde los cimientos y apenas alcanza a un tercio de la altura del muro sur.
Lo descrito pone de manifiesto la accidentada vida de este edificio, caracterizado por su inestabilidad.
Muy posiblemente, el ábside, en su inicio, contó con varias lesenas que determinaban diferentes entrepaños, coronados con sendos frisos de arquillos ciegos, que no se han conservado. El derrumbe de la parte meridional del templo, que arrastraría consigo a la mitad sur del ábside, fue reparado, todavía en época románica, utilizando un material más esmeradamente trabajado Posteriormente, parte del muro sur se volvió a derrumbar en varias ocasiones, al menos dos, así como la parte norte del tramo central del ábside, las cuales fueron reparadas con desigual acierto.
La iglesia fue restaurada en 1884, según se lee en el intradós de la puerta del muro sur, y nuevamente en 1983, momento en el que se rehizo el tejado, a doble vertiente en la nave, que ha quedado formado por teja árabe, que parece colocada sobre la cubierta de losa original.
En el intradós de las jambas de la portada se han conservado unos grafitos con representaciones esquemáticas de dos caballeros a caballo y un cardo, emblema de la casa de los Cardona. Este elemento, debió de incorporarse en algún momento no determinado, cuando la iglesia pasó a formar parte de los dominios de los Cardona En todo caso, el término de Fontanet aparece consignado entre las posesiones del vizcondado en 1375.
En el interior del templo, la nave se cubre con bóveda de cañón y el ábside con la habitual bóveda de cuarto de esfera. Como resultado de la azarosa evolución del edificio el encaje de ambos espacios de desigual anchura es algo irregular, pues, mientras que en el lado sur ambas estructuras se unen formando una única arista en el norte lo hacen mediante dos.
Parte de       los paramentos  interiores conservan el revoque con restos de policromía moderna En el lado norte del ábside se abre una credencia rectangular muy posiblemente contemporánea a esta parte del lienzo. En cambio la abertura en el muro situada debajo de la ventana es de factura moderna.
Recorre la parte inferior de los muros salvo en la parte oriental del meridional un banco corrido El marcado desplome que se observa en el interior de los muros laterales, no deja lugar a dudas de los permanentes problemas estructura les del edificio.

El templo ha sido datado entre finales del siglo XI y principios del siglo XII. Sin embargo, teniendo en cuenta lo descrito parece que a la primera de estas fechas incluso algo antes cabría asignar la parte norte del ábside y el muro lateral del mismo lado. Por su parte el sector sur del ábside y la parte oriental del muro meridional habrían sido realizados a finales del siglo XII, fechas que contradicen a las planteadas por algunos autores, que atribuyen esta parte a la restauración de 1884. Las características de la labra de los sillares de esta zona del templo son coherentes con lo que se venía realizando a finales de la duodécima centuria, y se alejan notablemente de la forma de acometer las restauraciones en el siglo XIX. Podría plantearse si la peculiar ventana de doble arco podría ser fruto de la restauración sin embargo, se encuentra algún ejemplo de este tipo de vano en alguna iglesia no muy lejana, como Santa Maria de Tauladells, donde la misma está trabajada en una sola pieza, a diferencia de la de Figuerola. La reparación del sector central del lienzo sur y la parte norte del tramo central de la cabecera habrían sido reparados en fecha indeterminada, quizá todavía en época medieval. Finalmente, la gran brecha de la parte occidental del muro sur habría sido reparada, posiblemente en la citada restauración del siglo XIX.

Pila bautismal
En el exterior del templo, entre el contrafuerte y la puerta, se halla una pila bautismal. troncocónica de paredes lisas. Se trata de una pila de considerable tamaño (112 cm de diámetro y 65 cm de alto).
 

 

Monasterio de Sant Celdoni i Sant Ermenter de Cellers
El monasterio de sant Celdoni i Sant Ermenter de Cellers está situado en el valle que forma la sierra de Pinós, entre las sierras de Cellers y de Claret, y junto a él discurre la rambla de Cellers. Para llegar desde Torà, hay que tomar el camino que parte del sector oriental de esta población y que conduce a la aldea de Cellers, de la que el monasterio se encuentra a aproximadamente a 1 km.
En el lugar se veneran desde antiguo las reliquias de los santos Celedonio y Emeterio, originarios de Calahorra, perseguidos y martirizados por el emperador romano Diocleciano entre finales del siglo III y principios del IV, y cuyo culto se fue extendiendo a lo largo del tiempo por la geografía hispana. En un momento que no se ha llegado a determinar, los cuerpos de los santos debieron de llegar a Cellers procedentes de Calahorra o del monasterio de Leyre, según las distintas versiones. Parece que la causa que motivó el traslado fue el deseo de proteger las reliquias ante la posible profanación por parte de los musulmanes, que dominaron tierras riojanas desde inicios del siglo VIII hasta bien entrado el X. Algunos autores no dudan en vincular los orígenes monásticos de Cellers con la iglesia de Sant Serni de Llanera, cuyo germen pudo ser una célula monástica fundada por el monje Sidoni, entre finales del siglo VIII y principios del IX. Sidoni era un monje del monasterio de Sant Sadurní de Tavèrnoles, seguidor de la herejía adopcionista predicada por el entonces obispo de Urgell Félix. Tras la condena del adopcionismo en el consejo de Aquisgrán en 799, Sidoni podría haber huido de Tavèrnoles y haberse retirado como eremita a la zona de Llanera, con la intención de redimirse. El mismo topónimo Cellers podría aludir a la presencia de células eremíticas anteriores al monasterio en esta zona.
No obstante, la primera referencia documental de la iglesia se remonta a 951, cuando en la confirmación de los bienes de Santa Cecília de Montserrat, el rey Luis IV de Francia hacía constar la donación anterior realizada por un tal Longobard, que entregaba la iglesia de Sant Celdoni en Vallmanyà (Pinós) a este monasterio. Mucho más reveladora es la noticia de 986, donde aparece nombrada una domum Sancti Celedonii... qui est in serra de Sellerus, en la donación hecha por Vidal del castillo de Figuerola a Santa Maria de La Seu d'Urgell. Cabe puntualizar que el término domum podría aludir tanto a un núcleo monacal sin una definición jurídica clara, como a un posible origen eremítico, como ya hemos apuntado. Por otro lado, el Arxiu Capitular de La Seu d'Urgell conserva una copia de dos documentos de sumo interés. El primero, fechado en 1038, recoge la donación realizada por Borrell, señor de Cellers, su esposa y sus hijos, de la iglesia de Sant Martí de Cellers al monje Guillem, a su hermano el presbítero Galí, al monje Sunifred, y a todos los monjes que se encontraban en la iglesia de Sant Celdoni. Todos ellos estaban obligados a servir en la iglesia de Sant Martí los domingos, lunes y viernes. A cambio recibían diezmos, primicias y otras rentas. En el segundo documento, del año 1071, Ramon, hijo de Guerall y nieto de los donadores de la iglesia de Sant Martí, donaba el monasterio de Sant Celdoni i Sant  Ermenter, con todas sus pertenencias, alodios, viñas y otras posesiones, situadas en el término del castillo de Cellers, Ardèvol, Castellfollit y Navades, al monasterio de Sant Sadurní de Tavèrnoles. A partir de entonces el monasterio pasó a ser priorato de Tavèrnoles y a organizarse como éste, según la regla benedictina. En 1266, Sant Celdoni i Sant Ermenter de Cellers figuraba entre las posesiones de dicho monasterio, como lo confirma un documento de sentencia papal de Clemente IV.

Hay que esperar a finales del siglo XIV para encontrar más noticias reseñables del conjunto. En 1399 se produce un hecho determinante. Joan, heredero del conde de Cardona Hug Folc II, que más tarde se convertiría en Joan Ramon Folc l de Cardona, se apropió de las reliquias de los santos. La historiografía sostiene diversas versiones del hecho. Algunas apuntan a un robo, mientras que otras hablan de un pacto entre Joan Ramon Folc l y Ramon de Pinós, que poseía en feudo el castillo y el lugar de Cellers a través del conde de Cardona, y que alejaba abandono y soledad del monasterio y sus reliquias. Sea como fuere, Joan Ramon Folc l se hizo con las reliquias y las trasladó a la cripta del templo de Sant Miquel que acababa de construir en Cardona, con motivo de lo cual se celebró una solemne procesión, sobradamente documentada, a la que acudieron altos dignatarios de los estamentos nobiliario y eclesiástico. Todo parece indicar que la polémica suscitada por el traslado desembocó en una excomunión generalizada de la población de Cardona. Esta hipótesis viene corroborada por un documento de 1400 en el que el cardenal y obispo de Tarazona, con licencia del papa Benedicto Xlll, facultaba al abad de Sant Vicenç de Cardona a absolver a Joan de Cardona y a los habitantes de la villa de la excomunión. Finalmente, y quizá a causa del revuelo que provocó el asunto, una parte de las reliquias fueron devueltas a Cellers, donde aún se veneran.

El monasterio de Cellers está conformado por una iglesia y un conjunto de dependencias anejas que responden a diversas fases constructivas. Del plan inicial del templo, que debía de haber tenido una nave rectangular, únicamente llegó a materializarse la cabecera trilobulada. Esta tipología arquitectónica no es ajena al románico catalán, ya que fue adoptada en otras iglesias y monasterios de la segunda mitad del siglo XI, como el monasterio de Sant Serni de Tavèrnoles o las iglesias de Sant Pere de Ponts, Sant Pere de Montgrony, Sant Martí del Brull, o Sant Pere de Gallifa, por citar sólo unos pocos ejemplos.
Los tres ábsides están cubiertos con sendas bóvedas de cuarto de esfera, mientras que el amplio presbiterio lo hace con una bóveda de cañón. Todas las bóvedas arrancan desde una imposta biselada que recorre el perímetro del templo. Sobre el crucero se alza un cimborrio, añadido en las reformas acometidas en 1898, formado al exterior por un cuerpo cúbico y, en su interior, por una cúpula de crucería con cuatro nervios que se apoyan en ménsulas.



Flanqueando al presbiterio, en el paramento oriental del transepto, y a modo de absidiolos embebidos en los muros, se abren dos esbeltas hornacinas cubiertas con pequeñas bóvedas de cuarto de esfera. El ámbito presbiterial queda elevado unos 2 m en relación al nivel del suelo, lo que genera un espacio bajo el cual se articula la cripta, a la que se accede mediante una escalera central y una portada neorrománica con arquivoltas que descansan en dos pares de columnas con sus respectivos capiteles, todo ello producto de la restauración llevada a cabo en el siglo XIX.

Entrada a la cripta 

El interior de la cripta se divide en seis tramos separados por cuatro columnas cilíndricas que sostienen arcos de medio punto cruzados entre sí. Las columnas están coronadas por capiteles esculpidos, parcial o totalmente restaurados en el siglo XIX. Esta estructura es muy similar a las criptas de Sant Vicenç de Cardona, Sant Esteve de Olius, la parcialmente conservada de Sant Pere de Ager y la de la catedral de Roda de lsábena, aunque todas ellas presentan mayores dimensiones que la de Cellers. Asimismo, en el centro de la cripta se articula un espacio delimitado por sillares largos y planos en el que se ubica un altar cubierto por dosel, que podría haber albergado una pila bautismal de inmersión. En esta zona, los muros y el techo evidencian restos de pintura mural. Por último, en el sector este se abren tres ventanas de doble derrame y arco de medio punto, de las que la del lado sur está cegada por la sacristía que se adosó.
En la parte inferior del paramento exterior del ábside central se conserva el arranque de tres lesenas que, con una cuarta que habría existido en el lado sur, delimitarían cinco entrepaños. Estas, que se apoyan en el cuerpo inferior, el de la cripta, que sobresale a modo de zócalo, quedaron interrumpidas al modificarse el proyecto para continuar elevando un ábside liso. Este tipo de decoración a base de lesenas habría sido también planificado para los ábsides laterales, de los que en el norte se conserva el arranque de dos de ellas. Al igual que en la cripta, en el nivel superior del ábside central se abren otras tres ventanas, también de doble derrame y arco de medio punto. Como en el caso de la cripta, el vano meridional es sólo visible desde el interior. El aparejo superior del paramento del ábside central está mejor labrado y pulido que el rudo sillarejo utilizado en el resto del lienzo, lo que indica que corresponde a una fase posterior, quizás a una reforma.

La cabecera del templo se cerró, sin haberse iniciado aún la construcción de la nave, con una fachada de la que se conservan algunos vestigios y que fue severamente reformada en una intervención del siglo XIX, en la que se incorporaron una portada y una ventana de inspiración románica. Al norte de la portada actual se observan un fragmento de imposta decorado con motivos vegetales y un arranque de arco, restos, sin duda, de la puerta original. A la fachada occidental se le adosó una rectoría a finales del siglo XVIII, según consta en una inscripción sobre el portal de entrada ISIDRO -GVILELLA-A-FET-FER-LO-PREZE-ANY 1797. Algo antes, en 1778, fecha que figura en una ventana, debieron de construirse las dos dependencias adosadas a los ábsides central y sur.


Ventana fachada



En la zona del ábside se conserva un conjunto de relieves decorados con flores de seis pétalos inscritas en círculos. El mismo motivo se repite en la decoración de algunos de los diez capiteles de la cripta, los cuales, de perfil troncocónico, presentan un registro superior de estructura cuadrada que forma una media circunferencia en cada una de sus caras. La zona superior aparece decorada con motivos vegetales estilizados, mientras que la parte troncocónica alternan las mencionadas flores y círculos, con cabezas monstruosas. Según M. Casas e I. Ollich la mayoría de los capiteles deben atribuirse a las restauraciones del XIX, momento en el que algunos fueron rehechos y otros parcialmente modificados.
La historiografía se muestra unánime en calificar como románico el capitel situado al lado del altar, la parte superior del cual está decorada con motivos vegetales muy estilizados, mientras que la inferior presenta en cada una de sus caras un rostro humano, una flor de ocho pétalos, una flor de círculos concéntricos y diversos círculos concéntricos. En cualquier caso, tanto los capiteles como los ábacos presentan una factura bastante popular, tendentes al esquematismo y con un relieve muy plano, carente de matices y en la línea de otras representaciones de la misma época situadas en la comarca del Solsonés.





Es difícil determinar el lugar donde se asentaban las dependencias del antiguo monasterio, aunque es probable que se anexara en la zona ocupada hoy por la rectoría. Como hemos apuntado, alrededor de la iglesia se articulan varias edificaciones, entre las que todavía pueden visualizarse algunos vestigios románicos. La primera es una pared adosada a la rectoría, de 16 a 17 m de largo, que cierra un espacio cultivable utilizado probablemente como huerta. Las hiladas inferiores del muro, bien trabajadas, podrían datarse en los siglos XII o XIII. Podría tratase del muro que cerraba el huerto. La segunda construcción se encuentra en el sector noroeste, separada de la iglesia. En este caso, consiste una estancia rectangular de 12 x 5 m de la que tan sólo se conservan algunos paños de pared.
Las características arquitectónicas descritas evidencian una cronología temprana, en torno al último cuarto del siglo XI. A esta fase debe adscribirse la cripta, cuya morfología mantiene concomitancias con las del siglo XI erigidas en Cardona, Olius o Vic. El proceso constructivo quedaría estancado en la centuria siguiente, y se reactivaría en los siglos XIII y XIV con la culminación de la parte alta de los muros. En los siglos sucesivos se realizaron diferentes intervenciones y se añadieron nuevos edificios, sobre todo a finales del siglo XVIII y en 1898.  


Talteüll 
Es un pueblo, cabeza de la comuna del mismo nombre, de 878 habitantes en 2013, de la comarca del Rosselló, en la Cataluña Norte. Dentro del término comunal está la Cauna o cueva de Aragón, donde se han encontrado restos prehistóricos del llamado hombre de Talteüll, de 450.000 años de antigüedad.
El conde Bernat Tallaferro de Besalú daba en 1011 a su hijo Guillem el castillo de Taltevul y las villas de Calentad y Vingrau, así como las tierras del Rasès que había recibido en donación de Pere de Carcassona, obispo de Girona. A la muerte del conde, otro documento confirmaba las donaciones de Taltevolo, con Alentad y Evingrad, y precisaba que estaban en el límite del Rosselló con el Narbonès, que llegaba al Puig d'Aguilar. Consta también que estaban dentro del territorio del obispado de Narbona, lo que indica que inicialmente pertenecían al Perapertusès. Sin embargo, los condes de Besalú, así como sus sucesores, conservaron estos lugares, que ya poco más tarde aparecen ligadas al obispado de Elna, como elementos importantes de la seguridad de la frontera a poniente de Ópol y Salses.
A principios del siglo XIII Talteüll era infeudado en els Juncosa, que poseían feudos en la Salanca y en el Riberal. Ponç IV de Juncosa fue condenado por catarismo, por lo que su hijo, Ponç V de Juncosa permutó con el conde Ponç IV de Empúries su feudo de Talteüll por el de Cadaqués, con el fin de alejarse de él. En 1269 el conde de Empúries vendía este feudo al infante Jaume, futuro Jaume II de Mallorca, el cual lo infeudaba poco después a Guillem de Talteüll. Sus descendientes aún constan los años 1291 y 1295, pero poco después volvía bajo el dominio real. En 1352 pasaba a manos de Francesc de Perellós, y así los recientemente nombrados vizcondes de Rueda y de Perellós dominaban Talteüll hasta 1376. Aquel año Pere el Cerimoniós lo cedía al vizconde de Illa y de Canet, Andreu de Fenollet. En 1382 consta la señoría compartida de Talteüll entre Andreu de Fenollet, Berenguer de Perapertusa, señor de Ortafà, y Bernat de Vilacorba, hasta que en 1387 era atribuido en exclusividad al de Ortafà. Todavía, hacia 1418 el lugar y castillo de Talteüll volvían a dominio real. A lo largo del siglo xv constan varios castlans: Roger Sanespleda, señor de Les Fonts, Gaucelm de Bellcastell, hasta que poco antes de acabar este siglo Talteüll pervino a Francesc d'Oms, señor de Tatzó d'Avall, casado con Gallarda de Bellcastell.
Los de Olmos fueron señores hasta que en 1653 el rey francés Luis XIV confiscó sus bienes en la Cataluña Norte a Emmanuel d'Oms, por su fidelidad a Felipe III (y IV de Castilla). La confiscación fue acompañada de la destrucción del castillo. Entonces, Talteüll puso a manos de Alexandre del Vivièr, señor de Montfort y de Rasiqueres, hasta que en 1696 lo adquiría Antoine Hertaud de Beaufort. En 1754 su nieto, Joseph Antoine de Beaufort, vendía Talteüll a Mauricio Lacreu, doctor en leyes de Illa, que era acreedor suyo, y, posteriormente, todavía fue cedido a Francesc Ignasi de Bon, marqués de Aguilar, muerto en 1792, justo antes de que fueran abolidos los señoríos con la Revolución Francesa.

San Pedro de Talteüll (Massoteres)
Sant Pere de Talteüll es la iglesia del pueblo de Talteüll, entidad de población de municipio de Sanaüja, situada cerca del antiguo castillo de Talteüll, en un cerro de 481 m de altitud a la izquierda del río Alfés. Está incluida en el Inventario del Patrimonio Arquitectónico de Cataluña y en octubre de 2019 fue declarada Bien Cultural de Interés Nacional, en la categoría de Monumento Histórico.
Una de las primeras menciones documentales de esta antigua parroquia del obispado de Urgell data de 1065, año en que en el testamento sacramental de Ermengarda, jurado sobre el altar de Sant Protasi d'Ivorra, se especifica que la testadora, entre otras dejas, legó una pieza de tierra en la iglesia de Sancti Petri Taltevolio. Diez años después, en 1075, el conde Urgellenc IV hizo donación a la canónica de Santa Maria de Solsona de la iglesia de Talteüll, junto con la masía de Agerall y una coromina situada cerca de los términos de Vicfred y Sant Guim.
En 1077 la iglesia fue consagrada por el obispo Amat d'Oloron, legado pontificio; en el acta de consagración se hizo constar que San Pedro y Santa María de Talteüll debía satisfacer cada año siete libras de cera en Santa María de la Sede.
La dependencia de la iglesia de Talteüll de la canónica de Solsona a partir de la donación del conde Deocuidad IV, es corroborada por la bula del papa Urbano II del año 1097 y en la del papa Eugenio III del año 1151; asimismo, consta como posesión de Santa María de Solsona en el acta de la tercera consagración de esta iglesia en el año 1163 y en bulas papales posteriores.
A finales del siglo XIII, la iglesia de Talteüll figura en la relación de iglesias y parroquias que contribuyeron en los años 1279 y 1280 a la décima papal recaudada en la diócesis de Urgell, y también en la décima de la misma diócesis correspondiente a 1391. Ese año era rector de Talteüll Joan Vilella, el cual también gozaba de un beneficio en la iglesia parroquial de Santa Maria de Guissona.
Sant Pere de Talteüll permaneció en el obispado de Urgell hasta la creación de la diócesis de Solsona en la trastienda del siglo XVI. La parroquia había sido provista hasta entonces por el paborde de Solsona. En la trastienda del siglo XIX, el obispo de Solsona resolvió convertir Talteüll en sufragánea de Sant Salvador de Sanaüja, con lo que la iglesia de Talteüll perdió su rango parroquial. 

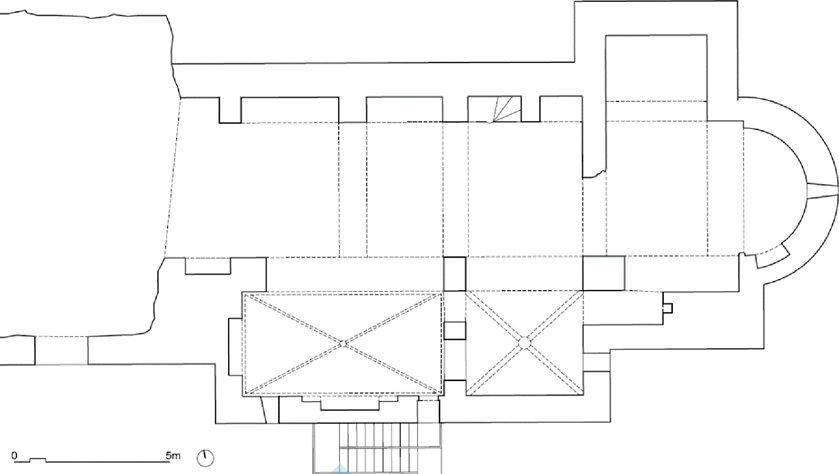
Planta de la iglesia formada por dos naves paralelas, donde se hace patente la singularidad del transepto. 

La iglesia de Sant Pere de Talteüll es un edificio que, en su conjunto, se adscribe plenamente a las formulaciones de la arquitectura lombarda, pero resulta extremadamente singular por su estructura y tipología, que hacen de éste un edificio totalmente excepcional en el contexto de la arquitectura catalana de su tiempo.
Su estructura es de dos naves paralelas, cubiertas por bóvedas de cañón de perfil semicircular, reforzadas por un arco toral cada una; estas naves son separadas por dos arcos formeros que arrancan de pilares rectangulares adosados a los muros perimetrales, y de un único pilar cruciforme, situado en medio del espacio de las dos naves de la iglesia. Las bóvedas y los arcos arrancan de impostas biseladas, excepto el extremo de levante de los arcos formeros, donde la imposta es de cavet, con una sencilla moldura.


Interior de la nave derecha de la iglesia, con los arcos formeros que la comunican con la otra nave y con el brazo sur del transepto. 


Las naves son encabezadas a levante por dos ábsides semicirculares, aunque ninguno de ellos llega al semicírculo; el del lado norte presenta un arco sensiblemente más pequeño y excéntrico que el del lado sur. Ambos ábsides se abren mediante sendos arcos presbiterales, muy estrechos, y el del lado sur presenta una unión irregular con el pilar del arco formero central, que genera una especie de pilastra sin terminación ni continuidad superior.

 


Interior de la iglesia. 


Inmediatamente antes de la apertura de los arcos preabsidales se abren, en los muros norte y sur de la nave, los brazos de un singular transepto, muy alargado, cubierto con bóveda de cañón de perfil semicircular y directriz perpendicular a las bóvedas de las naves. Como estas, la bóveda de la parte norte del transepto arranca de una imposta biselada, mientras que en la parte sur de este mismo transepto, es sustituida por una banqueta; sin embargo, las profundas alteraciones que sufre este brazo del transepto no permiten precisar si existía la imposta, o bien si la bóveda arrancaba ya de origen en esta banqueta y no disponía de imposta, al contrario de los arcos, que abren los brazos del transepto. Por otra parte, en el brazo norte, las jambas del lado de levante están integradas en el muro, y no tiene pilar como las otras jambas de los arcos, pero, como estos, también tiene una imposta empotrada en el muro.

En el centro de cada ábside se abre una ventana de doble espalda; la del ábside norte presenta las dovelas del arco interior extradosadas por una hilada de losas planas, lo cual es una aplicación constructiva bastante común, pero totalmente extraña en la parte interior de una ventana.
Simétricamente en estas dos ventanas, en el muro de poniente de cada nave, se abre una ventana de una sola espalda, enfatizada exterior e internamente por una arquivolta recta, muy ancha en el paramento exterior del muro.
En el testero sur del transepto se abre una ventana de doble espalda, con el arco exterior extradosado por una hilada de losas planas, en el más puro estilo de las formas constructivas lombardas. En la fachada de levante de este mismo brazo sur del transepto se abre la puerta de acceso al templo, hecha con un arco de medio punto de grandes dovelas extradosadas por una moldura, que forma un guardapolvo. La factura de esta puerta es claramente gótica, de los siglos XV o XVI, de la misma época del corazón que se construyó en este brazo del transepto. Seguramente hay que relacionar la apertura de la puerta (que no parece que sustituya la puerta primitiva) con la construcción del coro y una operación de ninguneo de la orientación del templo, que consistió en cerrar el arco de apertura del transepto norte, donde, en un nicho, se colocó el altar, y a transformar los ábsides primitivos en capillas laterales, con la nave orientada de norte a sur.
El transepto del lado norte ha sido recuperado recientemente, en el curso de las obras de restauración efectuadas en la iglesia. En el testero norte se encuentra la puerta original de entrada al templo; esta portada está hecha con un arco de medio punto, muy restaurado externamente, y situada en un nivel más alto respecto del interior, donde aparece la roca recortada por el asentamiento del pavimento, de forma muy irregular. El estado actual del monumento no permite aclarar cómo se resolvía este desnivel, pero es probable que existiera alguna estructura que formara la escalonada, quizás de materiales ligeros. Por otro lado, este desnivel de la puerta se explica porque se sitúa exteriormente al nivel del terreno y se orienta, claramente, de cara al castillo, con el que debía tener una estrecha relación. Además de la puerta, este brazo del transepto no tiene otras aberturas originales.
La singularidad del transepto de San Pedro de Talteüll radica en la desconexión de la estructura de la cabecera y en la presencia de la puerta principal del templo, tanto la original, como la que fue abierta en el siglo XVI. Esta composición irregular provoca una distribución del espacio extraordinariamente anómala, que ha dado pie a la creencia, equivocada, que el conjunto de la iglesia de Talteüll estaba formado por dos templos altomedievales, de procesos constructivos diferentes, los cuales corresponderían al brazo sur del transepto, como edificio originario, curiosamente orientado de norte a sur, que habría sido modificado por la implantación de la iglesia de dos naves. El descubrimiento y la dignificación del transepto norte rompen esta hipótesis, y ponen en evidencia que el edificio de Sant Pere de Talteüll es una obra unitaria, aunque responde a un proceso de construcción bastante complejo.
Interiormente, no se aprecia claramente esta complejidad y, a pesar de las irregularidades mencionadas, se mantiene una clara unidad en la concepción y ejecución del edificio. En cambio, en el exterior las disfunciones estructurales y ornamentales hacen evidente un proceso constructivo bastante complejo que no afecta, sin embargo, a la unidad del proyecto inicial.

Fachada de poniente de la iglesia, con las dos ventanas que iluminan las respectivas naves.

Así, las fachadas son totalmente lisas y carentes de ornamentación, salvo los semicilindros absidales, que presentan una decoración con los característicos motivos lombardos del friso de arcuaciones bajo el alero, organizado en series entre lesenes verticales. Aparte la irregularidad de su composición, las mutilaciones y refacciones han alterado profundamente estos elementos decorativos, pero, con todo, todavía se puede ver el ritmo: de norte a sur, ningún arco (quizás desaparecidos) en el primer panel, tres arcuaciones más una desaparecida en el panel central, y dos arcuaciones en el panel extremo del ábside norte, una arcuación en el estrecho primer panel del ábside sur, tres arcuaciones en el segundo, ninguna en el siguiente, que contiene la ventana, y dos arcuaciones, más una desaparecida, en el panel extremo. Los extremos de las composiciones no tienen la lesena final, como de hecho resulta común, y da la impresión de que los brazos del transepto fueran construidos tardíamente y mutilaran los extremos de las decoraciones absidales. El estado actual de las estructuras interiores no abona esta hipótesis y reafirma la unidad constructiva de todo el edificio. Por otro lado, esta irregularidad de los extremos de la composición también se repite en la unión de los dos ábsides, donde también faltan las lesenes extremas de las dos composiciones. En este mismo sentido también hay que señalar que las arcuaciones presentan una factura diferente a los dos ábsides; de losas delgadas y de poco relieve en el ábside norte, y de losas más gruesas y de mayor relieve en el ábside sur.
Esta diferencia no se manifiesta, sin embargo, en la estructura del paramento de las fachadas, que presenta un aparato, en algunas zonas, alterado pero bastante uniforme; está hecho de silla, casi cuadrado como adoquines, muy restaurado en el testero norte. que se convierte en más cuidadoso y pulido hacia poniente, donde ya casi se pueden considerar como pequeños sillares, pulidos y finamente trabajados. Interiormente esta diferencia no está, y el aparato es bastante más uniforme, con presencia de juntas encintadas en algunos sectores del transepto sur; la evolución constructiva sólo se manifiesta en la tipología y la construcción de las ventanas absidales y las de la fachada de poniente.
En estas condiciones, y con el conocimiento que tenemos hoy del edificio, parece claro que nos encontramos ante una obra unitaria, de concepción extremadamente singular, y ejecutada por equipos diversos, probablemente correlativos, que no dominaban los sistemas financiables de las formas lombardas, pero que conocían perfectamente sus recursos constructivos.
La evolución del edificio permite situar la construcción en un momento que coincide con el agotamiento expresivo de las formas lombardas, en los últimos años del siglo XI. 

 

Biosca
El municipio de Biosca se encuentra al norte de la comarca, en el límite con el Solsones. La población está situada en la falda de un alto presidido por los restos del castillo, en la confluencia de las sierras de la Aguda y la de las Valls. Era un punto estratégico para el control de la frontera entre cristianos y musulmanes, ya que domina la entrada natural al Solsonés y la vía de comunicación entre la Cataluña central y el valle del Segre.
El acceso a Biosca desde Cervera se realiza por la carretera L-311 en dirección a Cuissona. Desde aquí, se ha de continuar por la C-75 hasta llegar a la población También se puede optar per seguir el Eix Tranversal, la C-25, en dirección a Sant Ramon. En, este caso se ha de tomar la salida 93 y continuar por la LV-3003 hacía Torá, donde se enlaza con la C-1 41 2a hasta Biosca.
En el término municipal de Biosca se encuentra el yacimiento arqueológico de Puig Castellar, emplazamiento del siglo II a. C., que se cree fundamental para conocer la organización del territorio en época romana antes de la fundación de las ciudades de la Cataluña central.
La primera mención del lugar se remonta a 1031, cuando aparece en el documento que recoge las afrontaciones del castillo de Fontanet, fortificación del vecino municipio de Torá. Inicialmente no era un castillo independiente, sino que pertenecía al término del castillo de Llor. Otros textos medievales informan que Bioscha era en 1067 propiedad de Sancha de Aragón, madre del conde Ermengol l V de Urgell, y que estuvo en manos de la familia condal hasta entrado el siglo XIII. Se conocen los nombres de algunos de los castellanos encargados de la defensa y el gobierno del castillo a lo largo del siglo XII.
El urbanismo de Biosca durante la Edad Media responde a las características propias de un establecimiento de frontera. Contaba con un recinto amurallado en el que la entrada se hacía a través de un puente, el pont vell, que todavía hoy en día salva el torrente de Pasterola. Algunas de las calles conservan gran parte de la fisonomía medieval al ser estrechos y tener tramos cubiertos con bóvedas. En lo alto, los restos del antiguo castillo dominan el altozano. Es una estructura de planta rectangular que en gran parte fue edificado sobre la roca natural, de aquí que también se conozca como a castillo roquero de Biosca. Al largo del siglo XIX, coincidiendo con la primera guerra carlista, sufrió profundas transformaciones.
Se reaprovechó gran parte del aparejo de sus muros para la construcción de nuevas dependencias, lo que alteró notablemente su aspecto medieval.
Solamente pequeños fragmentos de los muros norte y este se consideran supervivientes de la antigua fortificación. El resto de las estructuras, como la muralla y las torres de defensa, son difícil de datar, pero se descarta que sean de época románica.

Iglesia de Santa Maria de Biosca
La antigua capilla del castillo, dedicada a santa María, que llegó a ser la iglesia parroquial hasta el siglo XVIII, se encuentra en un lamentable estado de abandono, desempeñando las funciones de almacén. Las primeras noticias sobre este templo se remontan a 1093, cuando Berenguer Brocard, castellano del lugar, hizo un legado testamentario de dos onzas para el campanario. ad opera clocharis Sancte Marie Biosca. En 1100, Pere de Brocard cedió sus derechos sobre la iglesia y los bienes de ésta a la canónica de Santa Maria de Solsona. La donación la confirmó poco después Ermengol V, conde de Urgell.
Dos años más tarde, el mismo conde donó los diezmos, las primicias, las tierras y las iglesias que pudieran estar dentro del término de Biosca. A partir de este momento la canónica de Solsona fue la administradora de la iglesia. Este vínculo se confirmó en la bula del papa Eugenio III, en 1151, en el acta de consagración de Santa Maria de Solsona del 1163 y en otros documentos posteriores.


Es un edificio que presenta una planta compuesta por una larga nave rectangular cubierta con una bóveda de cañón reforzada con tres arcos formeros que delimitan cuatro tramos, y un ábside semicircular cubierto con bóveda de cuarto de esfera. En el centro de éste se abre una alargada ventana de doble derrame y arco de medio punto monolítico.



Corona su paramento exterior un friso de arquillos ciegos que enmarcan sendos timpanillos monolíticos. Por encima de ellos, el lienzo fue sobrealzado en el siglo XIX, utilizando para ello tosca mampostería, que contrasta con los cuidados sillares, bien tal lados y pulidos, utilizados en la parte inferior del ábside, entre los que se conserva algún mechinal. En el muro sur se abrieron dos capillas góticas cubiertas con bóveda de crucería, comunicadas entre sí por medio de pequeños arcos de medio punto. En el lado norte de la nave, una serie de arcos formeros de medio punto refuerzan el muro, que queda oculto al exterior por hallarse totalmente enterrado. En estos paramentos interiores se usaron sillarejos bien tallados y dispuestos en hiladas uniformes. Se ha datado la construcción de este templo entre finales del siglo XI y comienzos del XII.

 

Iglesia de Santa María del Solà o de Lloberola
Santa maria del Solà, también denominada Santa Maria de Lloberola, se halla situada en lo alto de una colina al noreste de Lloberola, desde donde se llega tomando una pista hacia el Este por la que se han de recorrer unos 15 km.
Se trata de un imponente edificio que presenta una planta compuesta por una nave rectangular y un ábside semicircular, precedido por un corto arco presbiterial que facilita la transición entre la diferente anchura de dichos espacios.
En el paramento exterior absidal, cuatro pilastras que arrancan de un zócalo y que están decoradas con bolas, determinan cinco entrepaños. En el central se abre una alargada ventana de arco de medio punto y derrame sencillo hacia el interior. Las pilastras están coronadas por sencillos capiteles que se unen a la imposta biselada que marca el nivel hasta el que llegaba el lienzo antes de ser sobreelevado en una reforma posterior.
Los muros laterales son lisos, y en ellos también se conserva la moldura que originalmente quedaba bajo la cornisa. En el paramento sur se abre una ventana de similares características que la del ábside. La puerta, formada por un arco de medio punto con grandes dovelas, se halla en la fachada occidental Sobre ella hay una alargada y estrecha ventana. Corona el frontis una espadaña de doble ojo.

En el interior, la nave está cubierta con una bóveda de cañón ligeramente apuntada, reforzada por dos arcos Sajones apoyados en pilastras, los cuales determinan tres tramos, Por su parte, el ábside se cubre mediante una bóveda de cuarto de esfera. Al igual que la bóveda sobre de la nave, la del ábside arranca desde una moldura en caveto que recorre en la parte superior de los muros. A los pies del templo, se construyó en época posterior un coro elevado.
El aparejo utilizado está compuesto por sillares bien escuadrados y pulidos, y cuidadosamente dispuestos en hiladas regulares. Se puede datar su construcción a finales del siglo XII o comienzos del XlII.
 



Iglesia de Sant Pere de Sasserra
La iglesia de sant Pere de Sasserra, arruinada y abandonada en medio de un hermoso paisaje, está situada en una pequeña elevación del terreno, al noreste de Biosca, desde donde ese llega por la carretera C-451 en dirección Solsona.
La iglesia se encuentra al lado de la masía del Mas, entre los kilómetros 36 y 37, muy cerca de Padollers.
La primera noticia sobre este templo se remonta a 1050, año en el que figura como dependiente del monasterio de Sant Llorenç de Morunys. 


Presenta una planta compuesta por una nave rectangular y una cabecera cuadrangular, la cual, originariamente, debió de ser el cuerpo del presbiterio que precedía al ábside desaparecido, los restos de cuyo arco de embocadura se observan en el muro oriental. En este mismo lienzo se abren tres ventanas monolíticas sin derrame la central alargada y estrecha, con cinco orificios circulares —dos de ellos en los extremos del vano, otro en el centro, y otros dos flanqueándolo—, la situada en el lado sur, muy similar, pero con solo dos orificios en los extremos del vano, y la del lado norte, similar a una aspillera con leves ensanchamientos en sus puntas.
Sobre el muro oriental se elevó, en fecha moderna, una espadaña de tres ojos. Asimismo, en el tramo este del muro norte se adosó una sacristía.

La portada, situada en el muro meridional, es el elemento más destacado de este edificio. Está formada por un arco de medio punto enmarcado por una arquivolta cuya esquina presenta una moldura de grueso baquetón. Recorre el borde exterior de ésta una chambrana biselada decorada con tres series paralelas de incisiones en forma de triángulo. Todo ello descansa sobre dos impostas biseladas, cuya cara inferior está ornamentada con un friso con motivos vegetales a base de hojas de cinco lóbulos invertidas e inscritas en círculos. Bajo ellas dos capiteles, de los que el oriental ha sido mutilado, los cuales presentan una decoración de esquemáticos elementos vegetales. En el occidental, unas grandes hojas en las esquinas flanquean unos tallos verticales que se abren en la parte superior en unos pétalos.

En el interior, la nave se cubría con una bóveda de cañón, actualmente hundida.
Dos semicolumnas adosadas a los muros laterales están coronadas por sendos capiteles con decoración vegetal esquemática. Entre estas y el tramo presbiterial, se abren en los paramentos dos arcosolios con arco de medio punto.
En los muros laterales hay dos partes diferenciadas, la mitad inferior, en la que se utilizó un aparejo compuesto por irregular mampostería, y la superior, en la que emplearon sillares bien escuadrados y pulidos, dispuestos en hiladas uniformes.
Se ha datado la construcción de este edificio entre los siglos XII y XIII. 

 

Sant Guim de Freixenet
El municipio de Sant Guim de Freixenet está situado en el extremo más oriental de la actual comarca de la Segarra. Se caracteriza por ser un territorio elevado, lo que facilita la aparición de torrentes, entre ellos, el de Freixenet, que da origen a dos ríos de la Segarra: el Sió y el Ondara. Su capital, que lleva el mismo nombre que el municipio, es un pueblo de formación reciente, cuyo nacimiento se remonta a la segunda mitad del siglo XIX, cuando se construyó una estación de ferrocarril cerca de la población de Sant Guim de la Rabassa, que cubría la línea entre Barcelona y Lleida que pasaba por Manresa. Por eso, durante algunos años, el conjunto de edificios se conoció con el nombre de la Estació de Sant Guim. Se llega a esta población por la carretera B- 100 que conecta con la autovía A-2 en La Panadella o por la LV- 1003, que lo hace con la C-25, el Eje transversal, a la altura de Sant Ramon.
Los orígenes de las poblaciones que configuran el actual municipio datan del siglo XI, período en que este territorio fue ocupado por familias cristianas que procedían del Norte y del Este. En este siglo, ya existían las parroquias de Freixenet de Segarra, La Rabassa, Sant Domí y Sant Guim de la Rabassa, todas ellas pertenecientes al obispado de Vic hasta el año 1957, en que pasaron a depender de la diócesis de Solsona.

Iglesia de Santa Maria de Freixenet
La iglesia de santa Maria se encuentra emplazada en la parte alta de la población de Freixenet de Segarra, localizada a unos 2 km al Noroeste de la cabeza del término municipal, desde donde se accede por la carretera LV- 1003 en dirección a Les Oluges.

La iglesia de Freixenet ya ostentaba la categoría de parroquia en la primera mitad del siglo XI, como lo confirma su presencia en una lista de parroquias del obispado de Vic que se data entre 1026 y 1050. También aparece, esta vez citada como Frexanet, en otra lista del obispado vicense correspondiente a la primera mitad del siglo XII, anterior a 1154. En el siglo XIII formaba parte del decanato de Urgell. En los años 1279 y 1280 hay constancia documental sobre su contribución a la décima papal. En el acta de la visita pastoral que en 1685 realizó el obispo de Vic, Antoni Pasqual, al templo, que en esos momentos formaba parte del decanato de lgualada, además de facilitar información sobre las posesiones de la aldea, se especificaba que el mismo tenía como sufragáneas las iglesias de Sant Andreu y Sant Cuillem de Sant Guim de la Rabassa y Sant Cristòfol de la Rabassa.
Santa Maria de Freixenet es un edificio que a lo largo de los años se ha visto sometido a importantes reformas que han alterado profundamente su estructura original. De la antigua fábrica románica se conserva tan sólo la cabecera, formada por el ábside central y el absidiolo septentrional, pues del meridional solamente son visibles la marca de su trazado y los vestigios del arco preabsidal.
En el siglo XIX, la incorporación de una nave perpendicular al eje del templo, implicó la modificación de la orientación del culto, así como la destrucción de la nave románica, lo cual, unido a la falta de excavaciones, implica que únicamente se puedan plantear hipótesis sobre la configuración de su planta originaria. Cabe descartar la posibilidad de que se tratara de una planta basilical de tres naves, ya que la forma de la cubierta a dos aguas de los brazos del transepto no es compatible con dicho tipo de planta y los muros laterales de los primeros tramos de las presuntas naves laterales son demasiado gruesos, lo que indica que eran muros exteriores ya desde un inicio. Podría tratarse de un edificio de planta de cruz griega, modelo que parece que no tuvo demasiado éxito en los condados catalanes, y del que pueden citarse ejemplos como Sant Cugat del Racó y Santa Maria de les Esglésies. Sin embargo, la opción más probable es que tuviera una planta de cruz latina, similar, por ejemplo, a la que presentan iglesias como Sant Jaume de Frontanyá, Sant Martí Sescorts, Sant Tomás de Riudeperes, Santa Eugenia de Berga o Sant Ponç de Corbera, los cuales, posiblemente seguían el modelo marcado por edificios tan relevantes como la catedral de Sant Pere de Vic o Santa Maria de Serrateix.
La cabecera del templo estaba formada por un ábside central, de mayor tamaño, y dos laterales cubiertos todos ellos por sendas bóvedas de cuarto de esfera. En el ábside principal seis lesenas, que han perdido numerosas piezas, determinan cinco entrepaños. Posiblemente, cuando con posterioridad se llevaron a cabo las obras de sobrealzado se eliminó el friso de arquillos ciegos con el que debía de contar y del que no queda vestigio alguno.
En el entrepaño central se halla una ventana, actualmente tapiada, con arco de medio punto y doble derrame. De los dos absidiolos tan sólo se conserva el del lado septentrional, que presenta las mismas características que el central, si bien únicamente está compuesto por tres entre paños. En el del medio se observan las trazas de una ventana cegada que probablemente tenía las mismas características que la del ábside central.
Del absidiolo meridional apenas se conservan los restos del arranque de sus muros y el arco mediante el que se comunicaba con el brazo sur del transepto, en el cual todavía son visibles las dos vertientes de su cubierta original. El cimborrio, situado en el cruce del transepto con la nave, es de planta cuadrada y su cubierta actualmente es de una sola vertiente.

En la fachada sur se hallan las dos puertas de acceso al templo. La originaria de la obra románica, en el muro meridional del brazo del transepto, está tapiada y se componía de un arco de medio punto formado por dos grandes dovelas. En este mismo paramento, en la parte superior del frontis, se abre una ventana con arco de medio punto y doble derrame. La portada actual, ubicada en el sector occidental, es obra de las reformas acometidas en siglo XIX. El brazo septentrional del transepto cuenta con dos ventanas, una con forma de cruz latina, de época románica, y la otra rectangular y de factura moderna. La torre campanario que está adosada en el lienzo occidental corresponde a un periodo posterior.


El aparejo está formado por sillares de tamaño mediano realizados en piedra sedimentaria, muy abundante en la comarca de la Segarra, y dispuestos en hiladas regulares y uniformes. Todavía se pueden observar mechinales en las distintas zonas de los paramentos.

El interior de la nave, inicialmente debía de estar cubierto con una bóveda de cañón, misma cubierta que puede observarse en el amplio presbiterio. El ábside central del antiguo templo románico, que tras las reformas se convirtió en la capilla del Santísimo, está precedido por un arco presbiteral de medio punto en gradación. Recorre la base de las bóvedas del ábside y del presbiterio una moldura trapezoidal biselada. Los arcos descansan sobre pilastras adosadas al muro. El absidiolo lateral septentrional permanece tapiado al interior, al igual que los arcos que comunican el crucero con los brazos del transepto.
A la iglesia parroquial de Santa Maria de Freixenet puede asignársele una datación hacia finales del siglo XI o comienzos del XII. 

 

Ribera d'Ondara
Ribera d'Ondara es un municipio situado al Sureste de la comarca de la Segarra, que se formó en 1972 por la fusión de los términos de Sant Pere dels Arquells y Sant Antolí i Vilanova. Además de Sant Antolí i Vilanova, que ejerce como la capital del municipio, y de Sant Pere dels Arquells, el término agrupa las poblaciones de Montpalau, Montlleó, Montfar, Pomar, Briançó, Rubinat y Gramuntell, y los lugares de La Sisquella, Els Hostalets, Llindars y Mas Claret, además de los despoblados Timor y Montpaó. Ocupa la cabecera del río Ondara. Su paisaje, formado por pequeñas colinas aisladas y llanuras por donde corren los riachuelos, configura la morfología típica de la Segarra.
Tradicionalmente, las pequeñas poblaciones se situaron en lo alto de estas cimas aisladas, a excepción del sector de la ribera del Ondara, ocupada por los núcleos más poblados en la actualidad. Desde Cervera hasta Sant Antolí hay unos 8 km por la carretera N- IIa.
Las poblaciones de la Ribera d'Ondara se formaron cuando los condes de Urgell y de barcelona ocuparon los territorios de frontera que formaban parte del dominio musulmán. El castillo de Cervera, que estuvo bajo la jurisdicción de la casa condal de barcelona, fue clave para la repoblación del lugar. Otros castillos construidos a mediados del siglo XI, como los de Montlleó o Rubinat, también adquirieron un papel importante en la defensa de ese sector.

Iglesia de Santa Maria de Montlleó
La despoblada aldea de Montlleó se encuentra en el sector septentrional del municipio, en su punto más alto, en la sierra de la Rabassa. Dista unos 4 km de Sant Antolí i Vilanova. Para llegar al lugar hay que tomar la carretera local hacia Briançó y desde allí seguir por un sendero debidamente indicado. Desde ese punto se obtiene una excelente panorámica del paisaje que domina el valle del río Ondara. La localidad, que fue abandonada a mediados del siglo XX, se encuentra en un estado ruinoso.
Los primeros documentos donde se menciona Montlleó hacen referencia a que el lugar era un dominio del señor Geribert Hug y su esposa Letgarda a finales del siglo XI. En esa época Montlleó era un enclave militar en la frontera occidental de Vic y ya tenía una iglesia propia. Estos señores dieron los castillos de Montlleó, Pomar y Briançó al obispado de Vic. Los sucesivos castellanos mantuvieron fidelidad respecto al obispado. Fueron Berenguer Arnau, Bertran Gombard, Ramon Giribert y Teobald Guillem, hasta que en 1254 el obispo cedió sus derechos a Pere de Queralt, de una de las familias más influyentes de la región. A finales del siglo XV Montlleó era propiedad de los señores de Aimeric, que ejercieron como tal durante dos centurias. Montlléo era un lugar importante y su iglesia de Santa Maria, el edificio más emblemático de la localidad, aparece nombrada ya en documentos del obispado de Vic de los siglos XI y XII como una de sus parroquias sufragáneas. En 1196 Ramon de Odena daba dinero para la iglesia de Sancte Parte de Monte Leone. Aparece también en la relación de iglesias del decanato de Urgell que pagaron el diezmo para las cruzadas en 1279 y 1280. De ella dependían las iglesias de Briançó, Pomar y els Hostalets, que formaban parte de la baronía de Montlleó.

Es una iglesia de gran tamaño que sufrió importantes reformas en las épocas gótica y neoclásica y que actualmente, se encuentra cerrada debido a su deficiente estado de conservación, pues ya se han producido algunos pequeños desprendimientos en la cubierta que representan un serio peligro y pronostican un inminente derrumbe si no se toman las medidas necesarias para evitarlo.
Se trata de un edificio de planta basilical de tres naves y cabecera triabsidal. En su origen los tres ábsides, de los que no se ha conservado el sur, eran de planta semicircular y estaban cubiertos por sendas bóvedas de cuarto de esfera. Las naves laterales están cubiertas por bóvedas de cañón y la central, mucho más ancha, por una bóveda de cañón apuntado.
La nave meridional fue transformada en tres capillas rectangulares abiertas a la nave central, cubiertas por bóvedas de arista y de crucería. En esta reforma se eliminó el ábside sur. El interior del ábside central queda oculto detrás de un tabique que hace las veces de retablo, que cuenta con tres hornacinas. Las naves estaban separadas por pilares cruciformes sobre una base rectangular en los que se apoyaban los arcos fajones que reforzaban las bóvedas. De estos arcos se conserva uno en la nave central y otro en la septentrional. Estos pilares fueron eliminados cuando se sustituyeron los arcos formeros por unos amplios arcos que permitían aumentar el aforo del templo. En la parte occidental se construyó un coro elevado. Posiblemente corresponde a la obra primigenia la esbelta hornacina con sección semicircular que se abre en el tramo oriental del muro norte.

En el exterior, el ábside central es el mejor conservado, a pesar de haber sido objeto de profundas transformaciones, de las que la más llamativa es la adición de una sacristía de planta cuadrada en su frente. El paramento absidal es liso, en su centro se abre una ventana que fue modificada en época posterior, y está coronado por una imposta biselada que, al sobrealzarse el muro en una reforma, quedó muy por debajo de la cornisa.
Sobre la ventana y en el lado sur se elevan dos amenazadoras grietas que son testimonio de los citados problemas estructurales del templo. Por su parte, el exterior del ábside norte ha sido muy transformado, en él se abrieron dos óculos y, al igual que el central, fue sobrealzado. El muro norte s liso y en él se abre una puerta de arco medio punto con dovelas enmarcadas por una chambrana.
Traspasado su umbral, hay un fuerte desnivel respecto al nivel del suelo del exterior, que se salva mediante una escalera. El muro lateral sur queda oculto por una construcción que se adosó. En la fachada occidental, también muy transformada, se encuentra la puerta principal, de arco doblado de medio punto, y sobre ella una ventana de derrame simple hacia el interior y arco de medio punto algo rebajado, indicio de que también fue reformada. En la esquina noroeste se elevó hacia el siglo XVI una torre campanario, a la que se adosó una pequeña capilla. Algunos de los problemas de estabilidad que sufre esta construcción intentaron resolverse mediante la adición de un potente contrafuerte en el frontis occidental.

Mientras que en el ábside central y en la fachada occidental se utilizó un aparejo compuesto por sillares de tamaño diverso, algunos de ellos cuadrados, dispuestos en hiladas uniformes, en el muro y ábside norte se recurrió al sillarejo, más irregular, con algunas piezas colocadas a tizón.
Se ha considerado que la obra se iniciaría por el lado norte en el siglo XI, y que finalizaría en el lado sur a finales de dicha centuria o inicios del XII.

Herrajes de la puerta
Las hojas de la puerta occidental conservan sus herrajes medievales. En cada una de ellas hay siete listones horizontales bastante gruesos que se rematan en los extremos por sendas parejas de volutas. Adosadas por arriba y por debajo, se disponen dos tiras de menor longitud y más finas, las cuales también terminan con una espiral en los dos extremos. Su estado de conservación es bastante bueno, aunque, por desgracia, algunas de las piezas han desaparecido, probablemente debido a algún acto vandálico. Esta decoración es muy frecuente en puertas románicas que abarcan una amplia cronología de final del siglo XI hasta el siglo XIII. Otra puerta con hierros forjados muy parecida a la de Montlleó es la de las Oluges, también en la comarca de la Segarra.

 


Torrefeta i Florejacs
Torrefeta y Florejacs, que hasta 1972 eran dos términos independientes, se unieron dicho año bajo el nombre Torrefló y, algo más tarde, en 1994, adoptaron su nombre al actual. Casi todo el municipio está orientado hacia el Sió, menos un pequeño sector septentrional de Florejacs, que pertenece a la vertiente de aguas del Llobregós. Forma parte de la denominada Plana de Guissona, la cual se caracteriza por una orografía marcada por diferentes llanuras que se alternan con pequeñas colinas, en la cima de las cuales se originaron los pueblos actuales. En la Plana de Guissona se localizan yacimientos arqueológicos en los que se han hallado restos cerámicos de la Edad de Bronce y del Hierro. También se han encontrado asentamientos de época iberorromana.
Hacia los siglos X y XI, los condes de Urgell decidieron iniciar una gran campaña de repoblación de esta zona, que estaba dentro de la tierra de marca que separaba los condados catalanes de Al-Andalus. A principios del siglo XI, el obispo Ermengol de Urgell ocupó estos territorios en la denominada campaña de la Plana de Guissona. Es en este momento cuando surgieron las poblaciones actuales, las cuales crecieron alrededor de su castillo, y se transformaron en villas amuralladas, de cuya existencia todavía subsiste algún vestigio, como un portal de época medieval en Torrefeta.
La primera noticia que se tiene de Torrefeta se remonta a 1031, cuando el obispo de Urgell donó a Guifré y a su esposa Bonadona un alodio situado en el término de Guissona, que respondía al nombre de Turre Facta, y en el cual había una torre y algunas casas. En 1040, en el acta de consagración de Santa Maria de La Seo de Urgell, el castillo de Torrefeta se citaba como perteneciente a dicha canónica. Entre los siglos XII y XIV se encuentran documentados algunos personajes que llevaban el apellido Torrefeta, los cuales se supone que debían de proceder de este pueblo. Torrefeta formó parte del obispado de Urgell hasta la abolición de los señoríos jurisdiccionales en el siglo XIX.

Iglesia de Sant Julià del Llor
El pueblo del Llor está emplazado en la zona oriental del término, entre las poblaciones  de Bellveí y el Far, en una colina, en la cima de la cual se alzaba el antiguo castillo, en torno al cual se configuró el núcleo amurallado de la aldea.
Desde Cervera se accede a través de la carretera L-311 en dirección a Guissona hasta llegar al cruce con la L-324 en dirección a Sant Ramon-Calaf; una vez pasada la población de Tarroja, a unos 2 km se halla la población del Llor. La iglesia parroquial de Sant Juliá está emplazada dentro del núcleo urbano.
Al igual que buena parte de la comarca de la Segarra, el Llor fue conquistado por los condes de Urgell en la primera mitad del siglo XI, durante la campaña de Guissona. En 1024 el obispo Ermengol de Urgell ganó un juicio en el que reclamaba a Guillem de Lavansa diferentes tierras pertenecientes al término de Guissona, aun a pesar de las alegaciones de éste respecto a que había sido él quien había conquistado el Llor y levantado su castillo. A partir de ese momento, el castillo del Llor pasó a depender de la canónica de Santa Maria de La Seu dÚrgell. Años más tarde, en 1036, consta el castrum Lauri como límite de unas tierras donadas a dicha canónica, y en 1045 el castro Laur es cedido por Guillem, hijo de Elomar, que lo tenía en feudo, a su esposa e hijo con todos sus términos y pertenencias. El término de la fortaleza del Llor incluía en el siglo XII las cuadras de Castellmeià, el Far, Sant Guim y Bellveí. En 1193 Hug del Llor vendió la jurisdicción del castillo del Llor a Santa Maria de Solsona por mil ochocientos sueldos barceloneses. Del castillo se conservan escasos restos en lo alto del pueblo. Aunque con toda certeza ya debía de existir mucho tiempo antes, la primera noticia documentada sobre la iglesia de Sant Juliá del Llor se remonta a 1176, cuando en una escritura relacionada con la iglesia de Sant Salvador de Tarroja firmó como testigo un tal Pere capellani dez Lor. En documentos datados entre 1194 y 1195 consta que el pavorde de la canónica de Solsona, de acuerdo con el obispo de Urgell, hacía la provisión del rector para esta iglesia.

La actual iglesia dedicada a san Julián es el resultado de una serie de modificaciones y añadidos llevados a cabo durante el siglo XVIII sobre la construcción románica original. La reforma consistió en la construcción de dos capillas afrontadas a cada lado de la nave primitiva, las cuales generan un falso transepto. Más tarde, también se le añadió a la fábrica un campanario y una sacristía.
El templo propiamente románico consta de una sola nave de 7,60 m de anchura por 17,50 m de largo y de una cabecera formada por un ábside semicircular cuyo tambor se divide al exterior en tres paños verticales determinados por unas pilastras de sección rectangular con sendas semicolumnas adosadas. Dichas pilastras arrancan de una piedra de mayor tamaño que hace la función de basa, puesto que carecen de podio. La columna del lado septentrional conserva el capitel decorado con unas sencillas cabezas ubicadas en los ángulos. Coronan los entre paños laterales y el central sendos frisos de tres y siete arquillos ciegos de medio punto respectivamente. Los arquillos reposan en ménsulas que originalmente presentaban una decoración que en la actualidad se ha perdido en buena parte como consecuencia de la erosión. Tan sólo se han conservado en algunas piezas unos rostros humanos de forma ovoide con rasgos muy esquemáticos compuestos por una protuberancia a modo de nariz y unas incisiones para marcar los ojos y la boca. Su factura es bastante simple y realizada de forma poco habilidosa. No se puede descartar la posibilidad de que el resto de ménsulas pudiera contar con otros rostros humanos o, incluso, motivos zoomórficos. En el centro del ábside se abre una ventana de doble derrame rematada por un arco de medio punto monolítico que exteriormente exhibe una decoración sogueada.

La puerta de acceso al templo está ubicada en el muro meridional y responde a una reforma llevada a cabo en el siglo XVIII. Está formada por un arco rebajado que en la clave tiene esculpidos los emblemas del pueblo y de la familia Copons, señores del Llor, así como la fecha de 1783. A su lado se alza el campanario de planta cuadrada. En dicha fachada sur se adosaron en épocas posteriores una capilla lateral y una sacristía. Ambas estancias se comunican interiormente y están techadas independientemente al resto del templo con cubiertas a una sola vertiente.

En el muro septentrional se abre la otra capilla lateral, la cual tiene forma semicircular y paramento exterior liso. Dicho lienzo septentrional está reforzado por dos contrafuertes, uno de los cuales está adosado a la capilla, asentados sobre un zócalo de más de m de altura. Su presencia evidencia la existencia de ciertos problemas estructurales que ocasionaron el desplome de los muros laterales, del que son claro testimonio dos grandes grietas, actualmente selladas, que recorren verticalmente la fachada occidental. En esta última se abre una ventana de doble derrame rematada por un arco de medio punto monolítico decorado, tanto exterior como interiormente, por dos cintas curvas sogueadas y paralelas que enmarcan una banda en la que una serie de pequeños trazos radiales crea un interesante juego de luz y sombra. Encima de ella se halla otro vano en forma de óculo.

Las diferentes etapas constructivas se ponen de manifiesto en el diferente aparejo utilizado. En las partes románicas —el ábside y los muros de la nave— se utilizan sillares de tamaño variado, bien escuadrados y pulidos, y dispuestos en hiladas bastante uniformes. En cambio, en las estructuras añadidas, a excepción de los contrafuertes, el aparejo está formado por sillarejo irregular, escasamente tallado y dispuesto en hiladas poco uniformes. En el muro septentrional perduran algunos mechinales. En el interior, el espacio absidal, que se cubre mediante una bóveda de cuarto de esfera, está enmarcado por un arco presbiteral de medio punto en degradación, el cual carece de pilastras. Dos arcos fajones doblados compartimentan la nave en tres tramos, de los que los dos orientales, se cubren con bóveda de cañón, mientras que el occidental lo hace con bóveda de perfil apuntado, posiblemente como consecuencia de haber tenido que ser rehecha a causa de los mencionados.
problemas estructurales. Los arcos se apoyan en pilastras rematadas por una imposta de perfil biselado que se prolonga por toda la base de la bóveda y de la cuenca absidal, y que presenta una decoración compuesta por triángulos bajo un filete sogueado. Las capillas laterales se abren a la nave por medio de arcos de medio punto en degradación descentrados y se cubren con bóveda de crucería. A ambos lados del tramo central de la nave se abren sendos arcosolios. En el lado septentrional del tramo occidental una pequeña capilla en forma de absidiolo conserva una pila bautismal.
Una piedra de forma cuadrangular decorada con un relieve de una flor de seis pétalos inscrita en un círculo se encuentra en la parte inferior de la pilastra occidental del lado del evangelio.
La iglesia de Sant Juliá del Llor es una construcción que pone de manifiesto la evolución en las formas del primer románico catalán acontecida durante el siglo XII, la cual se plasma en un refinamiento de la técnica constructiva y de la labra del material.
 
Estela
El antiguo cementerio de la iglesia de Sant Juliá del Llor, convertido desde 1995 en una plaza, conserva una de las dos estelas funerarias de época medieval con las que contaba. La que ha llegado hasta nuestros días, que presenta un buen estado de conservación y cuyo pedúnculo tiene los lados paralelos y una anchura inferior al diámetro del disco, se trata de una estela anepigráfica, decorada en una sola cara con una cruz griega en relieve en una orla y con una incisión que delimita el disco y se prolonga por el brazo vertical de la cruz. Según algún autor, la simbología de la cruz griega evoca la muerte redentora de Cristo y el círculo representa la eternidad de Dios o la rueda mística, también el cosmos y la perfección.
La estela desaparecida también era anepigráfica, tenía un perfil semicircular, terminado con un perfil redondeado a modo de lóbulos y pedúnculo Ambas estelas pueden datarse de finales del siglo XII o inicios del XIII.

 

Iglesia de Sant Pere de Pujol
La iglesia de sant Pere de Pujol està emplazada en Mas Pujol, una de las masías que forman el núcleo disperso de les Cases de la Serra, el cual está situado al Norte de Sanaüja, en el extremo septentrional de la comarca de la Segarra, y colindante con las comarcas de la Noguera y el Solsonés. Desde Sanaüja, se accede a través del camino de Sallent, transcurridos unos 2 km hay que coger el desvío por la carretera C- 149 en dirección a Solsona, se sigue 1 km a mano izquierda por una variante que lleva hasta Mas Pujol. Una vez llegado a este punto, la iglesia se halla a unos 100 m que hay que realizar a pie.
Mas Pujol ya aparece mencionado en un documento de 1072, en el que el lugar se ubica infra terminos kastro Sanauge. En otro escrito del siglo XIII, copia de un documento original de los años 1040- 1075, que corresponde al inventario de las percepciones y servicios que el obispo de Urgell recibía del castillo de Sanaüja por uso y derecho, era citado el término de Pugol, del cual el clérigo recibía tributos. Más tarde, en 1087, Miró Erimà legó en su testamento a Santa Maria de La Seu d'Urgell un alodio que poseía en Pugolí, juntamente con los de Florejacs y Alàs. En un documento de 1110, Pere Ponç y su esposa Guilla donaron a la canónica de La Seu dÚrgell un alodio de Pujol y otro en Florejacs. Dado que no se dispone de ninguna referencia histórica que evidencie que la iglesia de Sant Pere de Pujol ostentara la condición de parroquia durante la Edad Media, parece más probable que pensar que dependería de Santa Maria de Ribelles o incluso de Santa Maria de Sanaüja.
Sobre un pequeño montículo, la solitaria silueta de la iglesia dedicada a san Pedro sobresale de entre la masa boscosa que la circunda. Se trata de un sencillo templo de pequeñas dimensiones que, en época moderna, fue sometido a una amplia reforma que alteró sensiblemente su estructura primitiva. Tiene una sola nave rectangular, que mide 14 m de largo por 5,70 m de ancho, y su cabecera está formada por un ábside semicircular que se levanta sobre un zócalo de unos 80 cm y que presenta la habitual decoración que caracteriza al primer románico catalán. Seis lesenas determinan cinco entrepaños que están coronados por sendas parejas de arquillos ciegos de medio punto que descansan sobre unas sencillas ménsulas de forma trapezoidal. En el centro del tambor se abre una modesta ventana de doble derrame, ligeramente desviada hacia el Norte y actualmente cegada al interior. Dicha abertura se caracteriza por estar enmarcada de forma asimétrica por una de las arcuaciones, la cual tiene un tamaño sustancialmente mayor a la que la acompaña, aspecto éste que algún autor ha puesto en relación con la iglesia oscense de San Capracio de Santa Cruz de la Serós, si bien ésta está mejor resuelta técnicamente. La mitad meridional del ábside se ve alterada por la presencia de una estructura de nichos funerarios que está adosada al muro.
La puerta de acceso al interior del templo está emplazada en la fachada septentrional, circunstancia infrecuente en las iglesias románicas. Es de suponer que, a diferencia de su vecina Santa Fe de Montfred, este emplazamiento responde a una necesidad determinada por la orografía del terreno, dado que en el lado sur hay un fuerte desnivel.
Dicha puerta se compone de un arco de medio punto que rodea al tímpano liso, que reposa sobre dos ménsulas, y a las jambas que lo soportan. El aparejo utilizado en este paramento está compuesto de sillares de tamaño variado, no muy escuadrados y dispuestos en hiladas no siempre regulares.
Se aprecian marcadas diferencias en la factura de la mitad oriental, cuyo aparejo es más parecido al del ábside, y la occidental, que pueden ser testimonio de algún tipo de reparación posterior. Longitudinalmente a este lienzo, y sobre la zona oriental, se alza un campanario de espadaña de dos vanos realizado con sillares de buen tamaño, bien escuadrados y pulidos, obra, sin duda, de época posterior.
En contraste, el muro meridional, que también es liso y que se asienta directamente sobre el macizo rocoso, está construido con sillares de mayor tamaño, bien labrados y pulidos, dispuestos en hiladas homogéneas. Exhibe una ventana de forma cuadrada de factura moderna. Resulta evidente que ambos muros laterales fueron realizados en diferentes momentos. La fachada occidental presenta una asimetría en la cubierta, cuya cúspide se encuentra desplazada más hacia el Norte con respecto al eje longitudinal del edificio. La parte superior de este lienzo fue rehecha con un tipo de sillar irregular de menores dimensiones y dispuesto de forma irregular.
La techumbre del edificio, de dos aguas, está revestida con tejas árabes. En el espacio que queda entre el ábside y la espadaña se conserva un cuerpo elevado, que hubiera sido un frontis de doble vertiente si no hubiera quedado interrumpido a la mitad. Posiblemente es el testimonio de una modificación en el plan de obra, o el resultado de una reforma o reparación posterior.

El interior del templo se encuentra en un cierto estado de abandono. buena parte de sus estructuras arquitectónicas permanecen ocultas bajo una espesa capa de revoque, como los arcos fajones apuntados, cuya existencia parece ponerse de manifiesto por la irregularidad de la superficie del recubrimiento.
La nave se cubre con una bóveda de cañón apuntada. El ábside está cubierto con una bóveda de cuarto de esfera apuntada y está precedido por un presbiterio cubierto por bóveda de cañón apuntada que alberga en sus muros laterales sendas capillas, a modo de arcosolios, de las que la sur contiene una mesa de altar pétrea. Toda la cabecera se encuentra a un nivel ligeramente superior al resto de la nave y se accede a la misma por un pequeño escalón.
Sant Pere de Pujol es una obra que responde a dos fases constructivas diferenciadas. Por una parte, está el ábside correspondiente al siglo XI, y que se mantiene fiel a las formas estructurales del primer románico catalán, y por el otro, está la nave de finales del siglo XII, si bien se aprecian reformas acometidas en épocas posteriores.

Sarcófago
En el lado oriental exterior del muro norte hay adosado un sarcófago rectangular, que se encuentra en un lamentable estado de conservación que hace que muchos de sus elementos esculpidos apenas sean ya reconocibles. Se compone de una urna, la tapa y los pies. La urna, de 125 cm de largo, 62 cm de ancho y 15 cm de grosor, ostenta, tanto en su cara frontal como en las laterales, una serie de círculos formados por dos filetes concéntricos que rodean una flor de doce pétalos. En uno de los laterales el motivo floral tiene tan seis pétalos. En la tapa, que es de sección prismática con bisel y mide 40 cm de altura 10 cm de bisel y 45 cm de arista se reproduce el mismo motivo del círculo con una flor de doce pétalos tres en la cara frontal y uno a cada lado de la! laterales. Los pies exentos de decoración, están muy deteriorados y sólo son visibles unos 30 cm.
Algún  historiador    ha interpretado       los motivos representados en el sarcófago con una clara connotación cristiana en la que la flor de seis o doce pétalos simbolizaría la creencia en la inmortalidad     y en la eternidad del alma. Sin embargo, hay algún otro autor que defiende la teoría que dicha flor es la representación del astro rey y por tanto tiene un sentido cosmológico. Por mo también hay quien identifica los doce pétalos como una alusión al zodiaco.
Es difícil precisar la fecha de realización de esta obra, pero con muy probablemente se puede situar en la segunda mitad del siglo XII o principios del siglo XIII Este motivo ornamental floral es muy habitual en los sarcófagos de la zona y se puede contemplar en ejemplos como el sepulcro de Castellnou de Ossó       En el Urgell, concretamente en Vallbona de les Monges este tipo de flor se representa con seis pétalos.


Ponts
El municipio de Ponts se encuentra en la comarca de La Noguera, en la demarcación geográfica del valle medio del Segre. Dicha localidad dista 66,2 km de la ciudad de Lleida, que se recorren por la carretera C-1 3, desde la que se toma la C-26 una vez pasada la ciudad de Balaguer. El núcleo Ponts se dispone a los pies de un cerro en lo alto del cual se localizan todavía las ruinas de su castillo. El territorio de Ponts fue conquistado a finales del siglo IX en el marco de la política de expansión territorial y repoblación de Guifré l el Pilós conde de Urgell y Cerdanya, quien poco después lo entregaría al monasterio de Ripoll, a fin de que éste pusiera en marcha su organización y explotación. Sin embargo, el proceso de repoblación del territorio no debió concretarse hasta fechas más tardías. Lo anterior se recoge en el privilegio concedido por Notario al monasterio de Santa María de Ripoll, fechado en 982, donde se confirma la donación del alodio e iglesia en el término Ponts, esta última identificada con la cercana Santa Maria de Gualter. En el testamento del conde Ermengol I, de 1007, los alodios y tierras de Ponts, entonces de dominio condal, fueron cedidos al monasterio de Sant Serni de Tavérnoles. Los siglos X y XI se caracterizaron por la reorganización político-militar y eclesiástica de la región, y por los constantes avances y retrocesos de la frontera, hasta que Ermengol II en 1035 la fijó en el valle del Llobregós. La repoblación del valle medio del Segre fue promovida por los condes de Urgell y Barcelona. Al amparo de las distintas torres y castillos surgieron pequeños núcleos de población que darían lugar, por ejemplo, a la villa de Ponts, cuyo primer caserío se originó en la vertiente del cerro, buscando la protección del castillo, desplazándose posteriormente hacia el llano. No en vano la documentación de finales del siglo XIII se refiere a la Villanueva de Ponts. Dicha centuria estuvo marcada por la inestabilidad política generada por guerras intestinas en el condado de Urgell. El actual municipio de Ponts incluye los agregados de el Tossal y Torreblanca, ambos al Oeste de la población, en una zona caracterizada por los abundantes meandros del Segre.

Colegiata de Sant Pere de Ponts
La colegiata de sant Pere se eleva sobre el pueblo de Ponts y disfruta de un amplio control visual sobre la confluencia del río Segre con su afluente el Llobregós. El acceso a la iglesia se efectúa por carretera C-14, pasados unos 100 m del kilómetro 119, arranca un desvío a mano derecha que conduce por una pista asfaltada hasta el conjunto monumental.
La primera mención documental de la iglesia de Sant Pere del castillo de Ponts, tiene lugar en 1024, cuando el abad de Santa Cecília de Elins restituyó la iglesia de Cortiuda y otros bienes eclesiásticos a Ermengol, obispo de Urgell, en un juicio celebrado en el interior de este templo. Al acto asistieron los condes Ermengol II de Urgell, Berenguer Ramon l de Barcelona y su madre la condesa Ermesenda. En 1037 tuvo lugar otro juicio contra el abad Lanfranc de Ager, que fue presidido por el conde Ermengol II. Dichas referencias bien podrían aludir a una primera iglesia castral, posiblemente una construcción anterior a la actual, de la que se desconoce su existencia dado que no se han efectuado las correspondientes excavaciones arqueológicas. A finales del siglo XI se instituyó en Ponts una colegiata agustiniana, al menos, así se deduce de un documento fechado en 1098 en el que se menciona la existencia de canónigos. Dado que la mayor parte de noticias de las que se dispone a lo largo del siglo XII corresponden a litigios por causa de investiduras laicas, se deduce que fueron recurrentes las prácticas simoníacas por parte de la comunidad. De acuerdo con un documento de 1169, esta serie de conflictos entre señores feudales y el obispado de Urgell concluyó cuando Pere de Puigverd convirtió Sant Pere de Ponts y sus sufragáneas en un establecimiento Franco a favor del obispado de Urgell La colegiata de Sant Pere de Ponts recibió de los condes de Urgell, numerosas donaciones, como las incluidas en 1144 en el testamento de Ermengol Vl de Urgell, por el cual el conde legaba al cabildo de Ponts propiedades en el término vecino de Gualter. En una fecha desconocida, posterior en todo caso al siglo XV, el cabildo se trasladó a la iglesia de Santa Maria, aunque nunca se abandonaron totalmente los usos parroquiales. El altar mayor estuvo consagrado desde el principio a san Pedro mártir. Además, se tiene constancia en 1119 de la existencia de un altar dedicado a Santiago apóstol.
En marzo de 1839, durante el transcurso de la Primera Guerra Carlista, las tropas absolutistas causaron estragos en el conjunto monumental, e incendiaron la iglesia y el castillo El cimborrio octogonal y parte de la cubierta a la altura de los pies del edificio Quedaron en ruinas, al igual que las dependencias del cabildo. A partir de entonces el complejo monumental inició un lento proceso de abandono, a pesar del cual, en 1931 obtuvo la declaración de Monumento Nacional. El intento de expolio de un sarcófago del siglo XV favoreció la toma de conciencia por parte de la sociedad civil de Ponts de la necesidad de proteger y recuperar el patrimonio local. Los trabajos de restauración y puesta en valor de la iglesia se iniciaron en 1975, promovidos por la Associació d'amics de Sant Pere de Ponts, quienes siguen en la actualidad fomentando la difusión del monumento y las excavaciones arqueológicas en su entorno inmediato. La primera fase los trabajos contempló la limpieza del interior, así como de su entorno, entre 1976 y 1977 tuvo lugar la reconstrucción de la puerta adovelada de la fachada oeste, mientras que entre 1978 y 1979 se volvió a levantar la bóveda de cañón. La parte más costosa del proyecto, consistente en la reconstrucción del cimborrio y la falsa cúpula interior del transepto se desarrolló entre 1979 y 1983.  Los trabajos finales, entre 1984 y 1986, consistieron en la restitución del enlosado de la cubierta y la redacción de la fachada oeste. Los principales cambios operados en el interior del templo consistieron en el desmontaje del coro del siglo XVII y la colocación de un nuevo pavimento enlosado.

La iglesia de San Pere de Ponts es un edificio compuesto por una sola nave, cubierta mediante bóveda de cañón, y una cabecera trilobulada.

El elemento más llamativo del conjunto es el elevado y potente cimborrio-campanario, estructura de planta octogonal de tres pisos, de los que el inferior es liso y en los dos superiores se abren ventanas bíforas unas anchas lesenas en las aristas determinan unos entrepaños en donde se sitúan dichos vanos, así como los frisos de cuatro arquillos ciegos que se encuentran sobre ellos.
El ingreso al interior del templo se realiza por dos puertas, la primera, adovelada y sin decoración se localiza en la fachada oeste, mientras que la segunda se abre en la fachada norte del edificio.
Dicha puerta, en la que se observa la existencia de una doble pared, consta de una abertura en el muro coronada por un arco de medio punto que enmarca a otro de menor altura. Durante la restauración del templo se tapiaron en el muro sur unas oquedades que podrían haber correspondido a los restos de un hipotético acceso al templo desde las dependencias canonicales, acceso que con total seguridad alguna vez existió.


Recorre los muros perimetrales del edificio un friso compuesto por arcuaciones ciegas. Mientras que en el muro sur se trata de un friso corrido sin la presencia de lesenas, en la fachada norte se disponen en series de cuatro arcos —salvo en el tramo correspondiente a la portada, que cuenta con diez arcos— separadas por lesenas, las cuales articulan el paramento en cinco entrepaños. una de ellas queda interrumpida por la adición de un arcosolio gótico junto a la puerta. En estos lienzos septentrional y meridional se abren, respectivamente, dos y tres ventanas de doble derrame y arco de medio punto. La lisa fachada oeste, que no presenta ningún tipo de ornamentación, llegó hasta nuestros días en tan avanzado estado de ruina que no es posible saber si contaba con un friso de arquillos bajo el alero.
El paramento se ve perforado por una gran ventana bífora en su parte central, bajo la cual, y en posición ligeramente excéntrica, se abre la ya citada puerta, resuelta mediante arco de medio punto que fue rehecha en su totalidad durante los trabajos de restauración. Las estructuras que se adosan al muro meridional corresponden a los restos de las dependencias de la colegiata. Actualmente, este sector se encuentra en fase de excavación arqueológica, por lo que seguramente en breve se podrán conocer mucho más sobre ellas, cambiando con ello la imagen que tenemos de Sant Pere como un templo aislado, y entendiéndolo como parte de un complejo religioso mucho más amplio. El conjunto se pudo haber desarrollado en época altomedieval, paralelamente a la instauración de la colegiata.
La cabecera está formada por tres ábsides dispuestos, como se ha comentado, de forma trilobulada. En los paramentos exteriores absidiales unas lesenas determinan seis entrepaños en los ábsides central y norte, y cinco en el sur.
Coronan estos entrepaños sendas parejas de arquillos ciegos, bajo los cuales se abren unos profundos nichos cuyos arcos de medio punto quedan enmarcados por los propios arquillos del friso. El número par de entre paños en dos de los ábsides, y la necesidad de colocar lo más centradas posible las únicas ventanas que en ellos se abren, provocaron que éstas quedaran algo desplazadas respecto a las bandas en las que se ubican. Por su parte, en el ábside sur, el tramo central, en el que se encuentra la única ventana, carece de nichos bajo los arquillos. Rompiendo la pauta seguida en los otros dos ábsides, en los que las bandas verticales laterales son lisas, en el sur, la banda oeste cuenta con una hornacina y su correspondiente arquillo que la enmarca.
En el interior, la bóveda de cañón se refuerza mediante dos arcos fajones que delimitan tres tramos en la nave y que se apoyan en pilastras carentes de capitel o de cualquier tipo de moldura, y que descansas sobre un banco corrido que recorre la base de los muros laterales. bajo el cimborrio, el crucero está cubierto por una falsa cúpula octogonal apoyada en trompas y en los arcos torales. En el paramento interior del ábside central tres arcos apoyados en semicolumnas enmarcan sendas hornacinas, de las que en la central es en la que se abre la única ventana del ábside.


El ejemplo más cercano con el que puede relacionarse este edificio, tanto, estilística como morfológicamente, es la iglesia de Santa Maria de Cervelló. En Sant Martí del Brull también se encuentran hornacinas interiores y nichos exteriores en el ábside, así como una planta que, en origen, presentaba una cabecera trilobulada. Otros ejemplos de templos con nichos absidales son Santa Maria de Palau de Rialb o Sant Esteve de Tavèrnoles. También cuenta con planta trilobulada, por ejemplo, Sant Pere de Abrera.
Sobre su cronología, Puig i Cadafalch la estimó hacia finales del siglo XI —sin descartar que se tratara de una obra levantada en el XII con características arcaizantes—. Actualmente, existe cierto acuerdo en concretar su construcción entre 1040 y 1070.
A modo de conclusión, cabe destacar que nos encontramos ante un magnífico exponente del que se conoce como primer románico, sin embargo, la intensa restauración a la que fue sometido, que se abordó como un ejercicio destinado a recuperar la forma prístina del templo, eliminando los indicios de reformas acontecidas posteriormente, supuso la total homogeneización de los paramentos del edificio, lo que dificulta la lectura de su proceso constructivo y de su evolución posterior.

Sarcófago de Gilabertus
En el interior de la colegiata, en el muro oeste, junto a la puerta entrada, se conserva un sarcófago de forma rectangular, de 1,93 m de largo por 63 cm de ancho, en cuya orla puede leerse el siguiente antropónimo de origen germánico CILABERTUS. La inscripción cincelada sobre la piedra se dispone sobre el lateral izquierdo y la parte inferior de la pieza. El relieve de dicho sarcófago se caracteriza por el trabajo mediante incisión y su factura esquemática. En la parte frontal se observa decoración figurada articulada, en una serie de cinco medallones circulares, dispuestos a lo largo de su superficie. En ellos se alternan motivos florales y de bestiario. Los de los extremos y el del centro presentan sendas flores de pétalos lanceolados, mientras que se les intercalan dos medallones con las representaciones de un león y de un bóvido. La orla de 8 cm de ancho presenta, desde el punto donde finaliza la inscripción, una cenefa ondulada compuesta por motivos vegetales. En uno de los laterales se halla una cruz griega inscrita en un medallón. Dado el contexto observado en dicho sarcófago, el león podría aludir a la fortaleza, o al mismo Cristo, y el buey se interpretaría como símbolo de calma, templanza y disposición para el sacrificio. Los motivos florales, aludirían al alma del difunto, aunque también se los relaciona con cultos solares, arraigados en un momento precristiano. De su cubierta solamente se conservan los      fragmentos correspondientes a los extremos. La pieza, fechada en base a su paralelo más cercano, el sarcófago de la vecina iglesia de Santa Maria de Gualter, en el siglo XII, apareció en el decurso de los trabajos llevados a cabo en 1979. Sobre su localización, cabe decir que encuentra desplazado de su ubicación original, fruto del reaprovechamiento del mismo para otra inhumación, para ello fue montado sobre ménsulas   y   adosado   al   muro.

Sarcófago
En la zona que antaño acogiera el cementerio de la colegiata, se encuentra otro sarcófago de características formales similares al anteriormente citado. El mismo presenta cubierta a dos aguas, con decoración incisa en ambos lados. Una orla de perfil acanalado enmarca el espacio en cuyo centro se dispone un rectángulo totalmente liso, a cada lado del cual se encuentran tres círculos, con un ribete y motivos florales y cristológicos dispuestos radialmente en su interior. El espacio sobrante entre los círculos lo ocupan una serie de botones que imitan los remaches de una arqueta, motivo que se repite en la otra cara, actualmente muy erosionada. En el lateral se dispone un medallón que repite el esquema observado en el sarcófago de Gilabertus, en el que se inscribe una cruz griega astada.

Lápidas sepulcrales
Se conservan también, una serie de lápidas sepulcrales y estelas discoidales procedentes de la misma necrópolis, actualmente se encuentran desplazadas de su emplazamiento original, y pueden verse embebidas en el pavimento a los pies de la fachada oeste. Todas ellas son anepigráficas, sin embargo muestran en sus anversos decoración figurada. En su superficie se hallan gravados mediante incisión motivos alusivos a temas cristológicos y redentores, así como otros vinculados a la eternidad y la inmortalidad del alma humana. Una de las lápidas presenta en bajorrelieve flores de siete pétalos, que simbolizan el número siete, la integración en las jerarquías celestes. Dicho tema de raíces precristianas, pervive durante la tardo-antigüedad, y llega a la época románica. Otro tema frecuente en dichas estelas y lápidas, son las representaciones de herramientas de trabajo, que se interpretan bien como la identificación del linaje del difunto por medio de su oficio, bien como una manifestación de orgullo gremial. Se incluyen herramientas de cantería, del trabajo de la lana y el cáñamo, una lanza con la que se solía unir los arados y huellas de pies o zapatos. También hay motivos de tipo heráldico, posiblemente de factura más tardía.
El cementerio del templo se mantuvo en funcionamiento desde la institución de la colegiata agustiniana a mediados del siglo XII, hasta finales del XV, cuando los usos parroquiales fueron trasladados a la iglesia de Sant Pere i Santa Maria. La cronología del conjunto de lápidas y estelas anteriormente reseñado no se ha acotado con certeza, dado el largo periodo de utilización de la necrópolis.
No obstante, se considera por analogía con el sarcófago de Gilabertus y con el conservado en el exterior del templo, que algunas de ellas podrían fecharse en época románica.
 

 


 Próximo Capítulo: Románico en Cataluña, Barcelona- Historia

 

 

 

Bibliografía
ABAD, Josep Ignaci (s.d.). Historia dels sants martyrs Hermenter y Celdoni. Barcelona: R. Martí
ALTURO, Jesús (2010). Diplomatari d’Alguaire i del seu monestir duple de l’orde de Sant Joan de Jerusalem (1245-1300). Barcelona: Fundació Noguera.
BARAUT i OBIOLS, Cebria, "Els documents, deis anys 981-1010, de l'Arxiu Capitular de la Seu d'Urgell", Urgellia, 3 (1980), pp. 7-166.
BARAUT   i    OBIOLS, Cebrfa, "Documents   deis anys   1010-1035, de l'Arxiu   Capitular   de la   Seu d'Urgell", Urgellia, 4 (1981), pp. 7-186.
BARAUT   i    OBIOLS, Cebrfa, "Documents   deis anys   1076-1092, de l'Arxiu   Capitular   de la Seu d'Urgell", Urgellia, 7 (1984- 1985), pp. 7-218.
BARAUT i OBIOLS, Cebrfa, "Diplomatari del monestir de Sant Sadurní de Tavernoles (segles IX-XIII)", Urgellia, 12 (1994-1995), pp. 7-414.
BARAUT   i    OBIOLS, Cebrfa, Eclesia i Bisbat dÚrgell. Recull de treball, La Seu d´Urgell, 2003.
BELLMUNT i FIGUERAS, Joan, Devocions marianes populars. La Segarra, Lleida, 2001.
BERGÉS, Carme; RIVERA, F. Xavier (2013). L’antic priorat de Sant Pere el Gros de Cervera. Participació del Museu Comarcal de Cervera en el seu estudi i posterior intervenció arqueològica. Grup de Recerques de les Terres de Ponent.
BOLOS i MASCLANS, Jordi, Diplomatari del monestir de Sant Pere de la Portella, Barcelona-Lleida, 2009.
BONNEAUD, Pierre (2009). Dos encomiendas hosptitalàrias de la Segarra (Cervera y Granyena) a finales de la edad media. Miscel·lània cerverina, núm. 19.
CASAS i NADAL, Montserrat y OLLICH i CASTANYER, lmmaculada, "El monestir de Sant Celdoni i   Ermenter de Cellers.  Estudi histórico-arqueologic", Acta Historia et archaeologica mediaevalia, 2 (1981), pp.  171-211.
CASTELLS CATALANS, Els, Barcelona, 1967-1979, 6 tomos.
Catalunya Romànica, vol. XXIV El Segrià Les Garrigues El Pla d'Urgell La Segarra L'Urgell. Barcelona: Enciclopedia Catalana, 1997, p. 420 a 422.
COBERÓ i COBERÓ, Jaume, Historia civil i religiosa de la vila de Tora, Tora, 1982.
COBERO i COBERO Jaume, Historia contemporánea de la vila de Tora, Barcelona, 1998.
COBERO i COBERO Jaume et alii, lnventari del patrimoni arqueologic, arquitectonic i artístic de la Segarra, II, Tora, Cuissona, 2000.
COBREROS ACUIRRE, Jaime, El románico en España, Madrid, 1993.
COBREROS ACUIRRE, Jaime, Guía del románico en España. De la A a la Z, Madrid, 2005.
CORTS, Josep (1723-40). Estado antiguo y moderno de la ciudad de Cervera. Manuscrit. Arxiu Comarcal de la Segarra.
DIVÍ LÓPEZ, Maria del Carme et alii, lnventari del patrimoni arqueologic, arquitectonic i artístic de la Segarra, VI.  Torrefeta i Florejacs, Guissona 2010.
DURAN I SANPERE, Agustí (1977). Llibre de Cervera. Barcelona: Curial.
FUGUET SANS, Joan (1997). Templers i hospitalers I. Barcelona: Rafael Dalmau Ed.
GABRIEL i FORN, Manuel, Sant Pere de Ponts, 1986.
GABRIEL i FORN, Manuel, "Aportació a l'estudi de la simbología funeraria a la necrópolis de l'església de Sant Pere de Ponts", Pakstra Universitaria, 4   1989), pp. 79-99.
GALERA i PEDROSA, Andreu, Sant Celdoni i Sant Ermenter: sis-cents anys a Cardona, Cardona, 2000.
GARRABOU I PERES, Montse (1984). Sant Pere Gros a través de dos documents dels segles XI i XII. Miscel·lània Cerverina
GAVÍN, Josep M. (1987). Inventari d'esglésies. Vol. 20. Segarra, Urgell. Barcelona: Arxiu Gavín.
JUNYENT i SUBIRA, Eduard, Catalunya románica. L'arquitectura del segle Xll, Barcelona, 1976.
JUNYENT i SUBIRÁ, Eduard, Cataluña, Madrid, 1980, 2 tomos (col. La España Románica).

LLOBET i PORTELLA, Josep M., Sant Guim de Freixenet. Aproximació a la historia d’aquest municipi 1992.
LLORENS i SOLÉ, Antoni, Solsona i el Solsones en la historia de Catalunya, Lleida, 1986, 2 tomos.
MIRÓ i ROSINACH, Josep Maria, Esteles funeraries   discoí'dals de la Segarra.  Aproximació   a un significat simbolic, Tarrega, 1986.
OLAÑETA MOLINA, Juan Antonio, "Patrimonio románico y sociedad civil: Cuando los ciudadanos asumen la iniciativa de divulgar y conservar el patrimonio", en Actas del I Simposio de Historia y Patrimonio Cultural de Vilagarcía de Arousa, Arousa Medieval y románica, Vilagarcía de Arousa, 2014, pp. 35-66 y 282-285.
OLIVA i LLORENS, Jordi (dir.), lnventari del patrimoni   arqueologic, arquitectonic i artístic de la Segarra, Hostafrancs, 1998-2010, 6 tomos.
PIQUER I FERRER, Esperança (1995). Castell de Glorieta. Catalunya romànica. Vol. XXI. Barcelona: Enciclopèdia Catalana.
PLADEVALL, Antoni (1987). Sant Celoni (o Celdoni) i Sant Ermenter de Cellers. Catalunya romànica. Vol. XIII. El Solsonès... Barcelona: Enciclopèdia Catalana.
PUIG I CADAFALCH, J. (1911). Arquitectura romànica a Catalunya. Vol. 2. Barcelona: I. Estudis Catalans.
Rivera i Sentís, Xavier «Un cabecilla del monasterio benedictino de San Pedro el grande: 1341-1368». Miscellania Cerverina, XIX, 2009, pág. 75-128.
RIVERA SENTÍS, F. Xavier (2009). Un capbreu del monestir benedictí de Sant Pere el Gros: 1341-1368. Miscel·lània Cerverina
RIVERA SENTÍS, F. Xavier (2010). L'antic priorat de Sant Pere el Gros. Estudi històric i documental. Cervera: Museu Comarcal de Cervera.
SABATÉ, Flocel (1997). Sant Joan de la Comanda de l’Hospital. Catalunya romànica. Vol. XXIV. Barcelona: Enciclopèdia Catalana.
SABATÉ, Flocel; RAMOS, Maria-Lluïsa (1997). Sant Pere Gros. Catalunya romànica. Vol. XXIV. El Segrià, les Garrigues, el Pla d’Urgell, la Segarra, l’Urgell. Barcelona: Enciclopèdia Catalana.
SARRI i MUNTADA, Jaume, Santa Maria de l'Aguda:  notes historiques, Tarrega, 1958.
VIDAL SANVICENS, Mateo y LÓPEZ i VILASECA, Montserrat, El Romanic del Solsones, Barcelona, 1979.
VIDAL SANVICENS, Mateo y LÓPEZ I VILASECA, Montserrat, El Romanic de la Segarra i del Pla d'Urgell, Barcelona, 1981.
VILLANUEVA, Jaime (1821). Viage literario a las Iglesias de España. Vol. IX. Valencia: Oliveres.
VILLANUEVA, Jaime (1821). Viage literario a las iglesias de España. Vol. VIII. Viage a las iglesias de Vique y de Solsona. 1806 y 1807. Valencia: Oliveres.
WHITEHILL, Walt er Muir, L 'Art Romanic a Catalunya. Segle XI, Barcelona, 1973 (1974).

 

 

 

 

 

 

 

 

No hay comentarios:

Publicar un comentario